HOME   LIST
‹–   –›

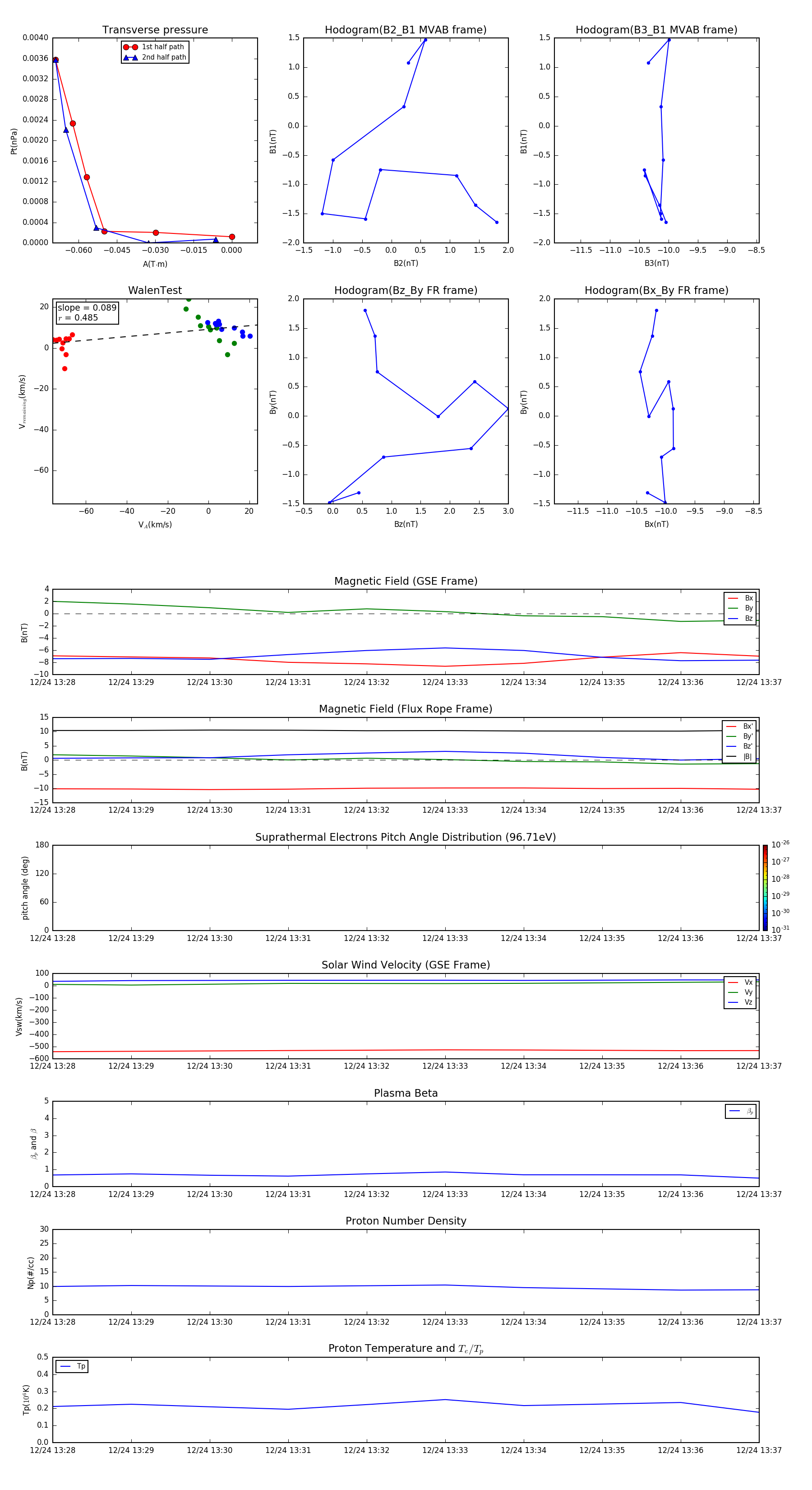
Flux Rope in 2002

Flux Rope Event 2002-12-24 13:28 ~ 2002-12-24 13:37 (10 minutes)


plot