HOME   LIST
‹–   –›

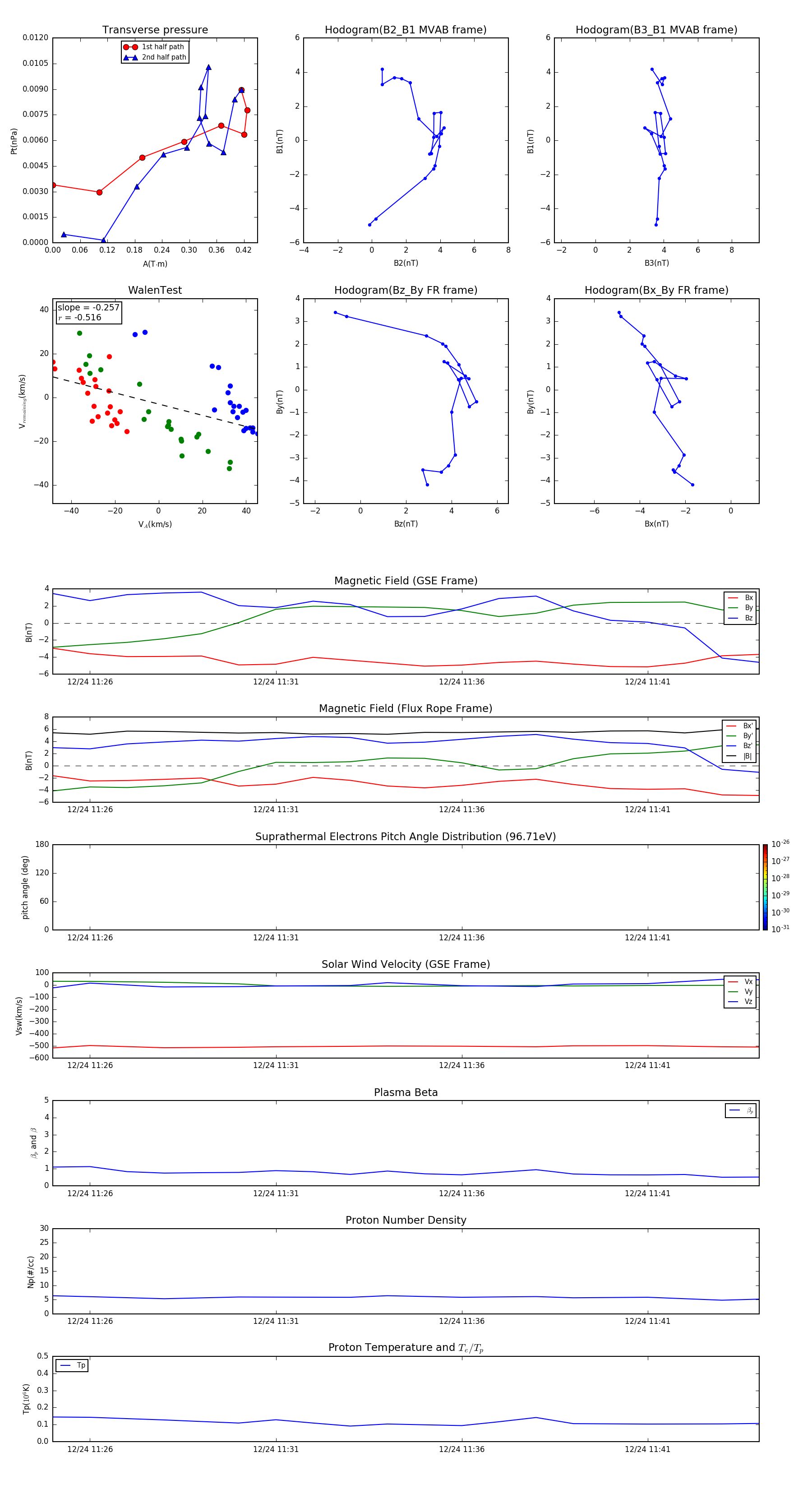
Flux Rope in 2002

Flux Rope Event 2002-12-24 11:25 ~ 2002-12-24 11:44 (20 minutes)


plot