HOME   LIST
‹–   –›

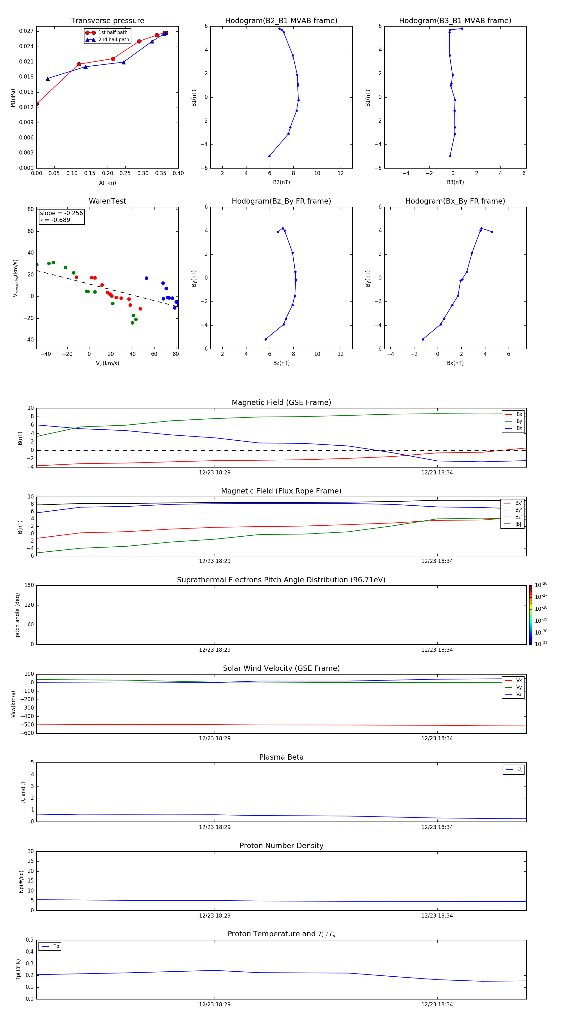
Flux Rope in 2002

Flux Rope Event 2002-12-23 18:25 ~ 2002-12-23 18:36 (12 minutes)


plot