HOME   LIST
‹–   –›

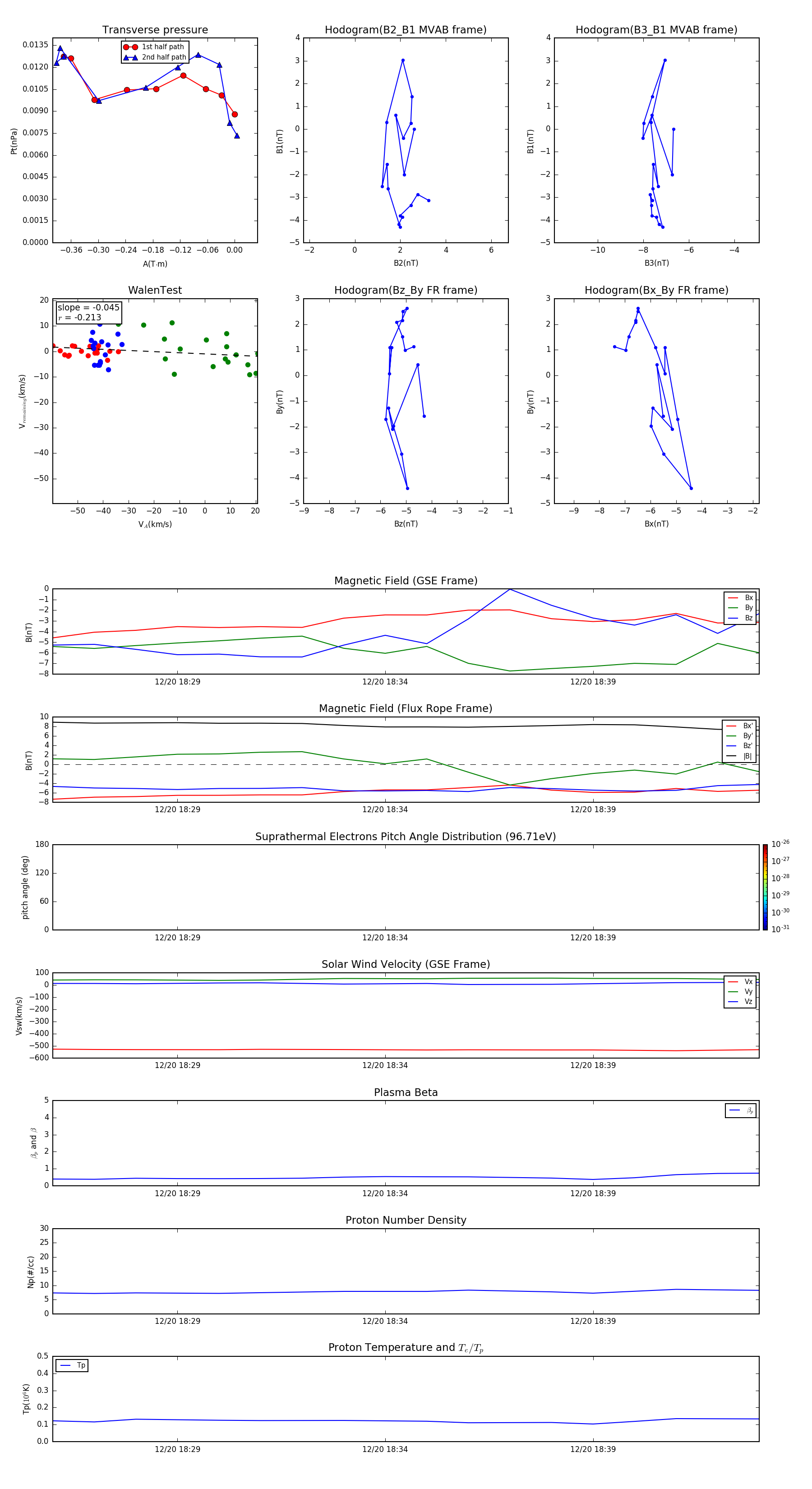
Flux Rope in 2002

Flux Rope Event 2002-12-20 18:26 ~ 2002-12-20 18:43 (18 minutes)


plot