HOME   LIST
‹–   –›

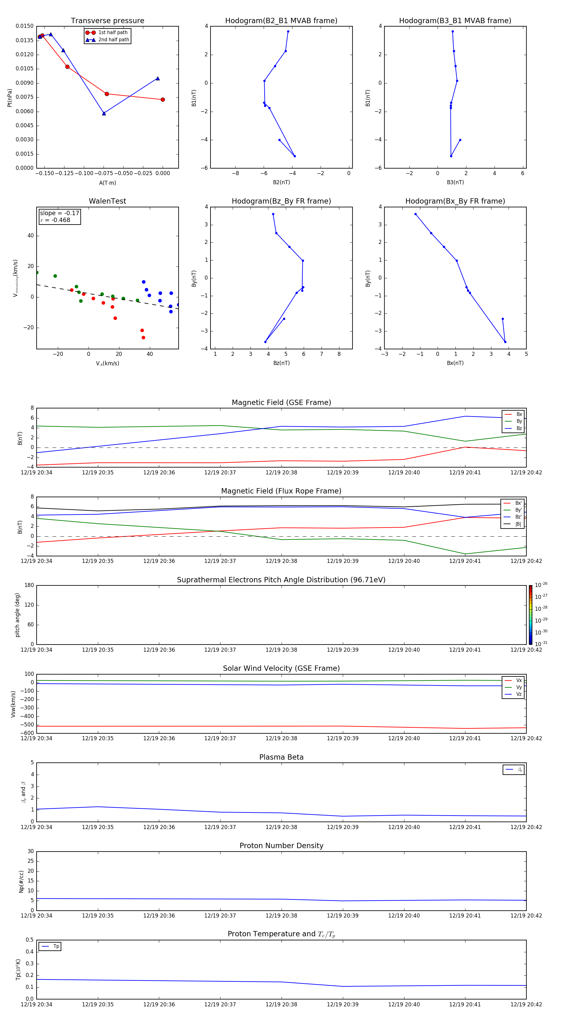
Flux Rope in 2002

Flux Rope Event 2002-12-19 20:34 ~ 2002-12-19 20:42 (9 minutes)


plot