HOME   LIST
‹–   –›

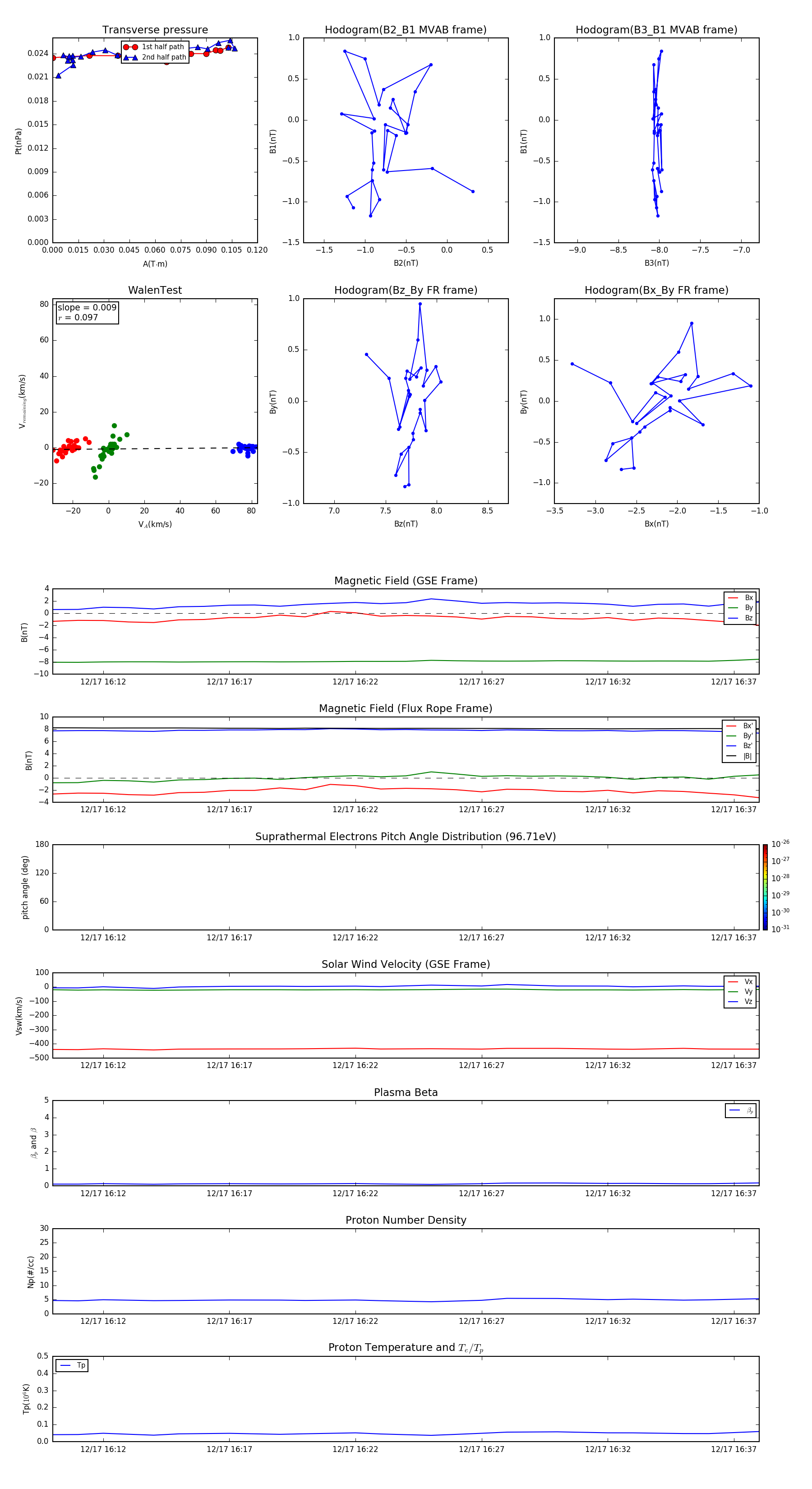
Flux Rope in 2002

Flux Rope Event 2002-12-17 16:10 ~ 2002-12-17 16:38 (29 minutes)


plot