HOME   LIST
‹–   –›

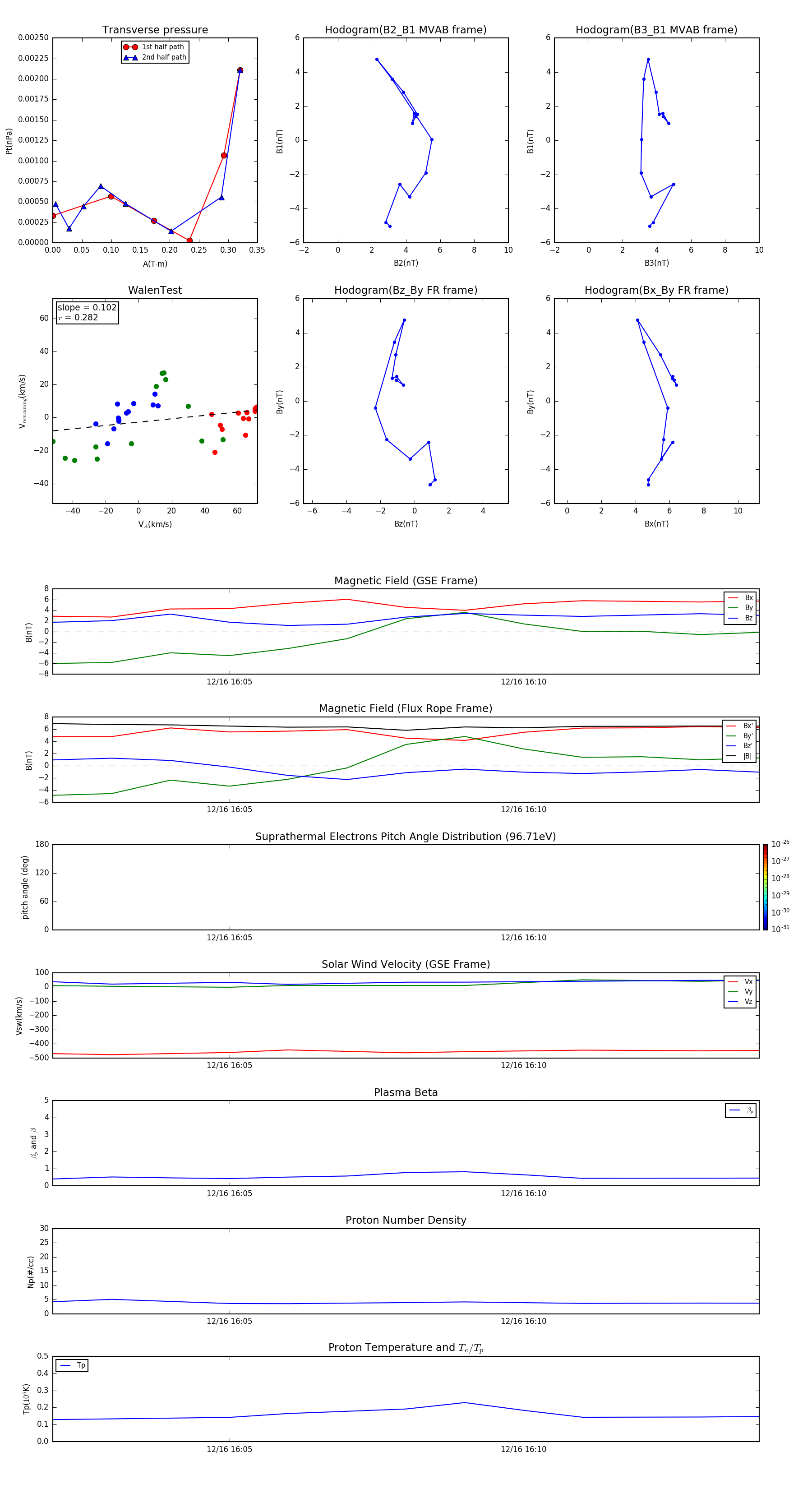
Flux Rope in 2002

Flux Rope Event 2002-12-16 16:02 ~ 2002-12-16 16:14 (13 minutes)


plot