HOME   LIST
‹–   –›

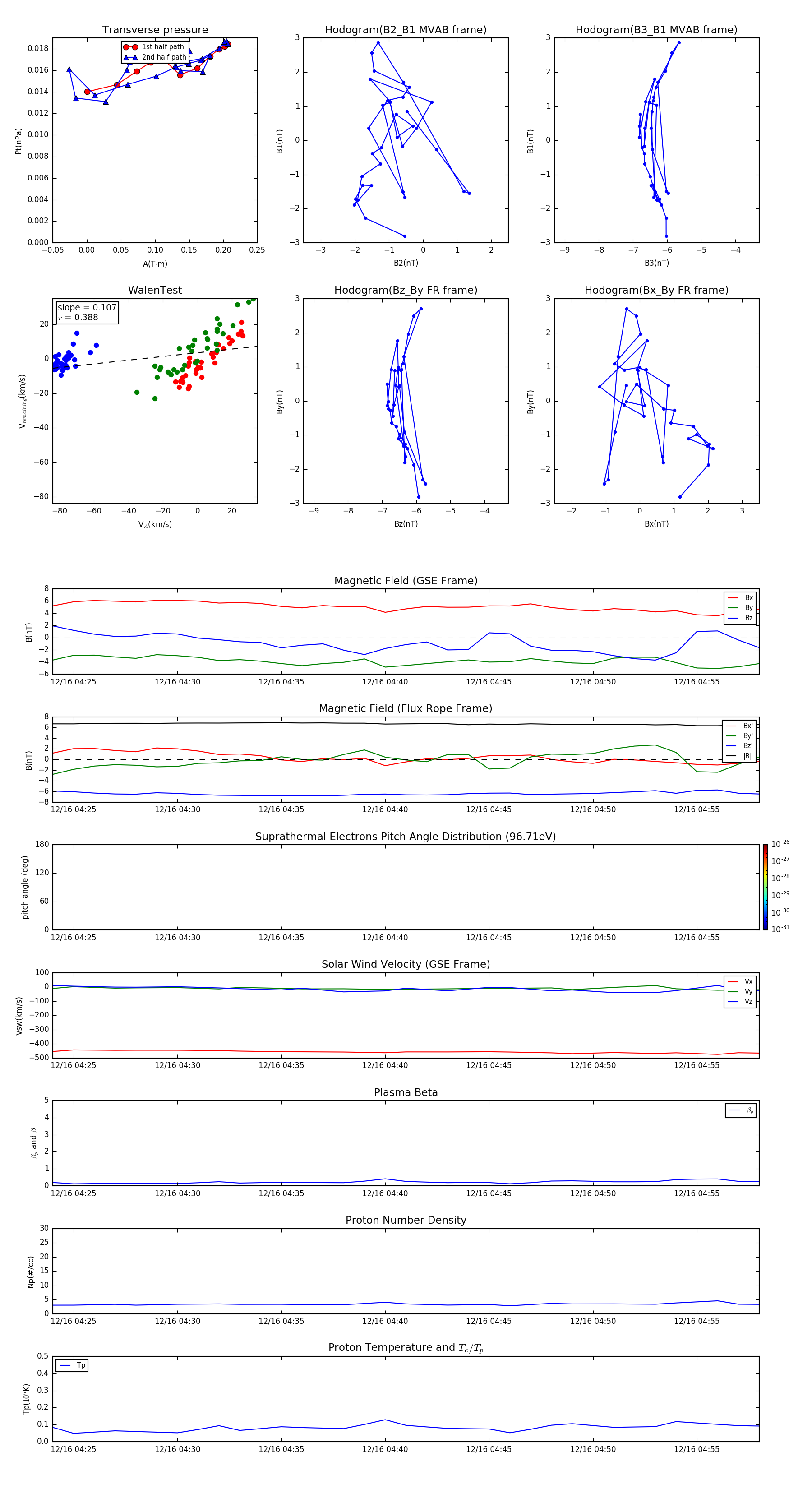
Flux Rope in 2002

Flux Rope Event 2002-12-16 04:24 ~ 2002-12-16 04:58 (35 minutes)


plot