HOME   LIST
‹–   –›

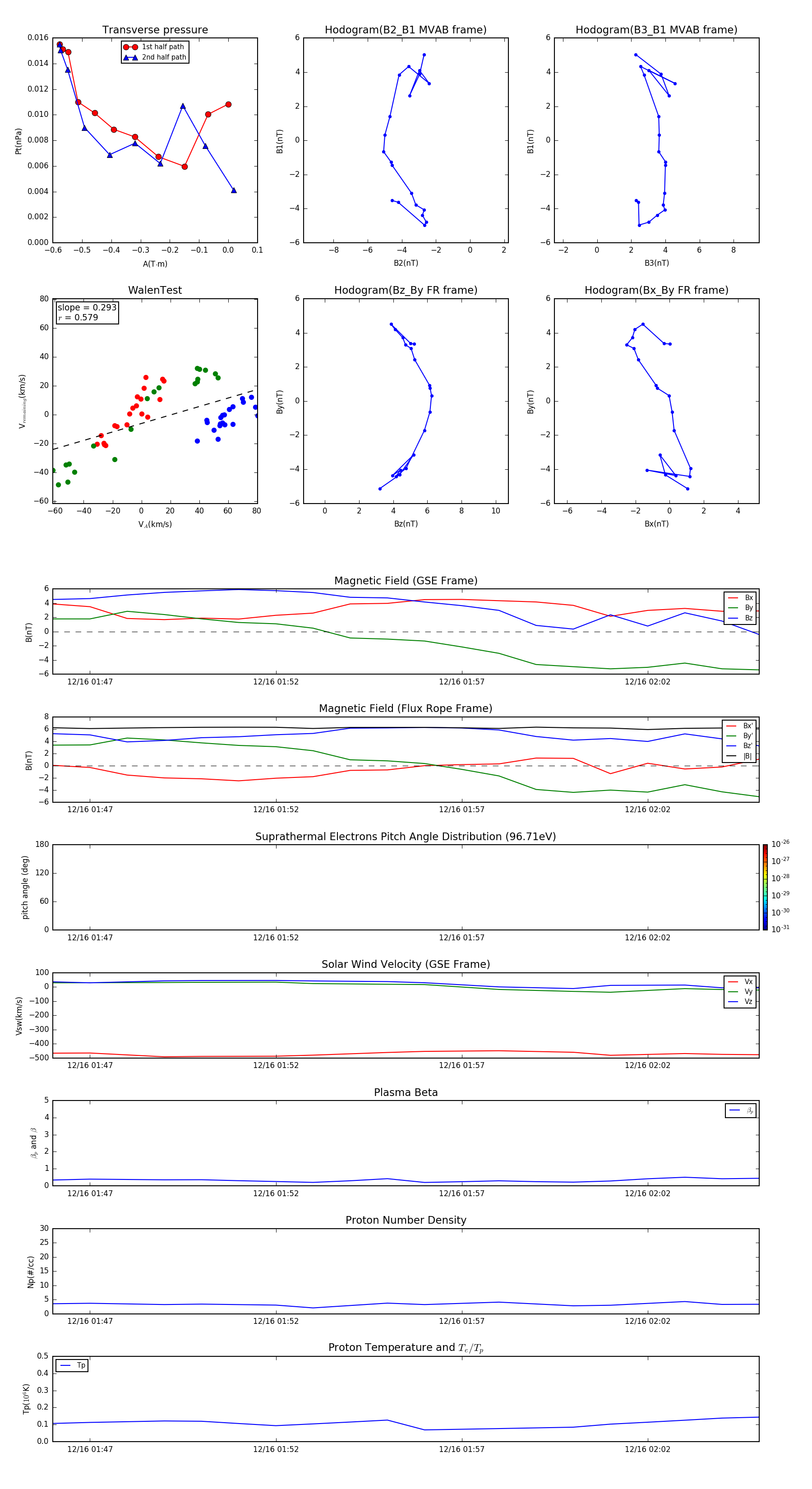
Flux Rope in 2002

Flux Rope Event 2002-12-16 01:46 ~ 2002-12-16 02:05 (20 minutes)


plot