HOME   LIST
‹–   –›

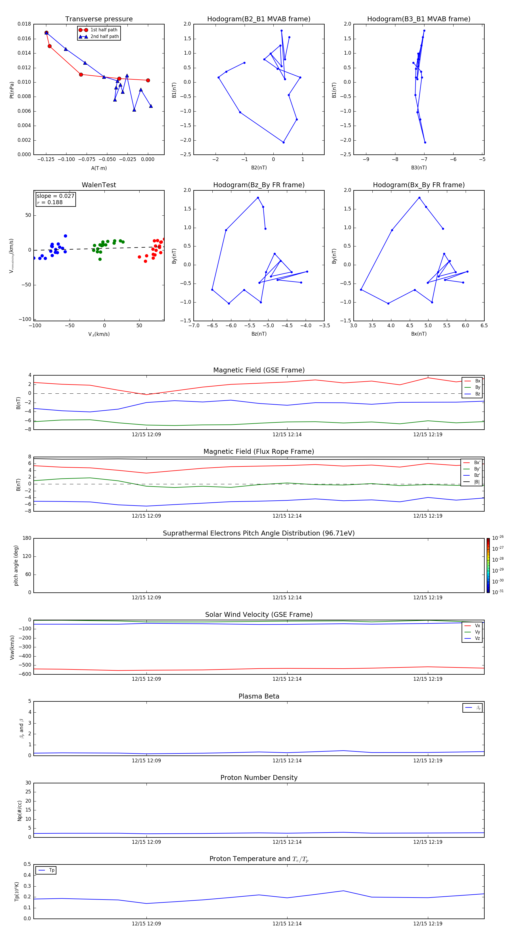
Flux Rope in 2002

Flux Rope Event 2002-12-15 12:05 ~ 2002-12-15 12:21 (17 minutes)


plot