HOME   LIST
‹–   –›

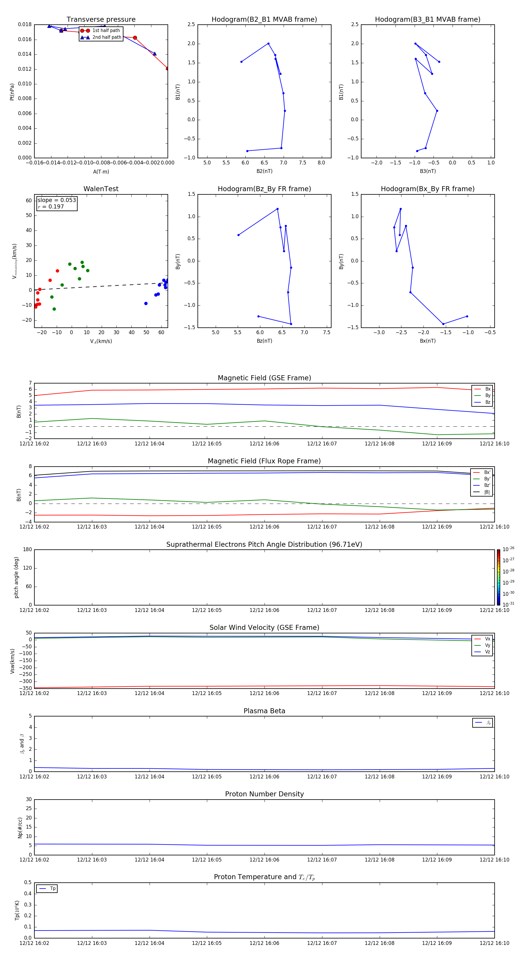
Flux Rope in 2002

Flux Rope Event 2002-12-12 16:02 ~ 2002-12-12 16:10 (9 minutes)


plot