HOME   LIST
‹–   –›

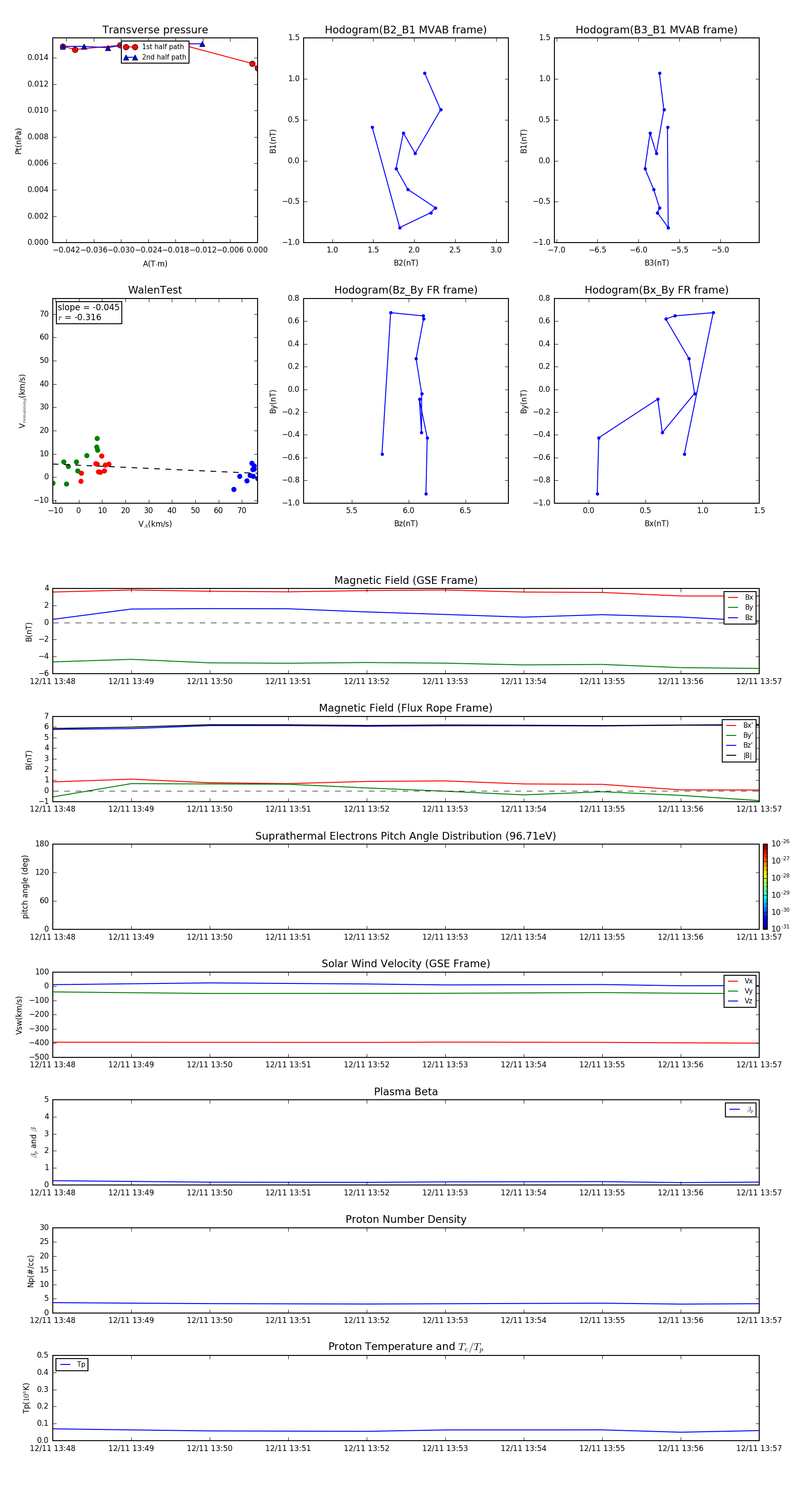
Flux Rope in 2002

Flux Rope Event 2002-12-11 13:48 ~ 2002-12-11 13:57 (10 minutes)


plot