HOME   LIST
‹–   –›

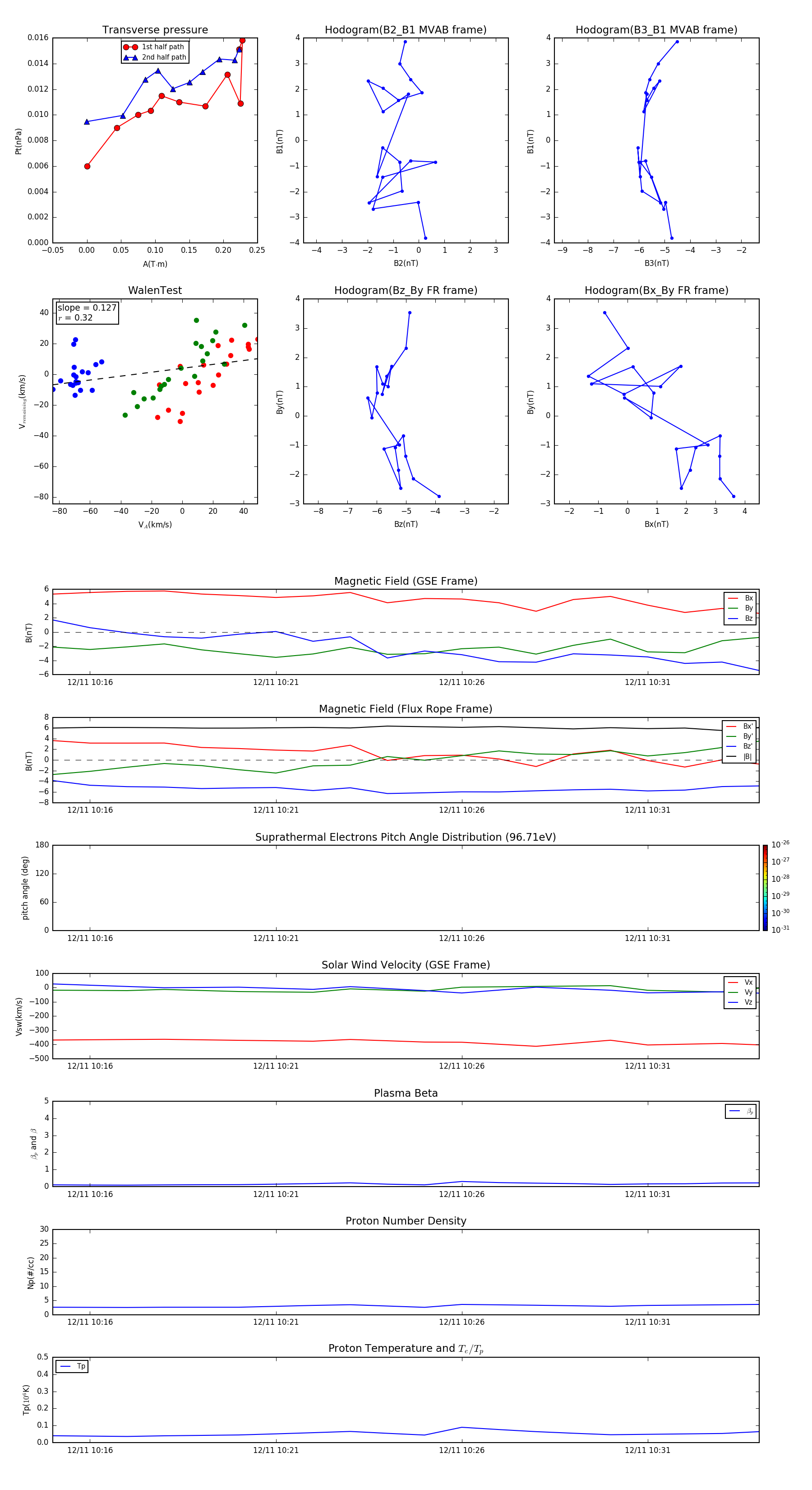
Flux Rope in 2002

Flux Rope Event 2002-12-11 10:15 ~ 2002-12-11 10:34 (20 minutes)


plot