HOME   LIST
‹–   –›

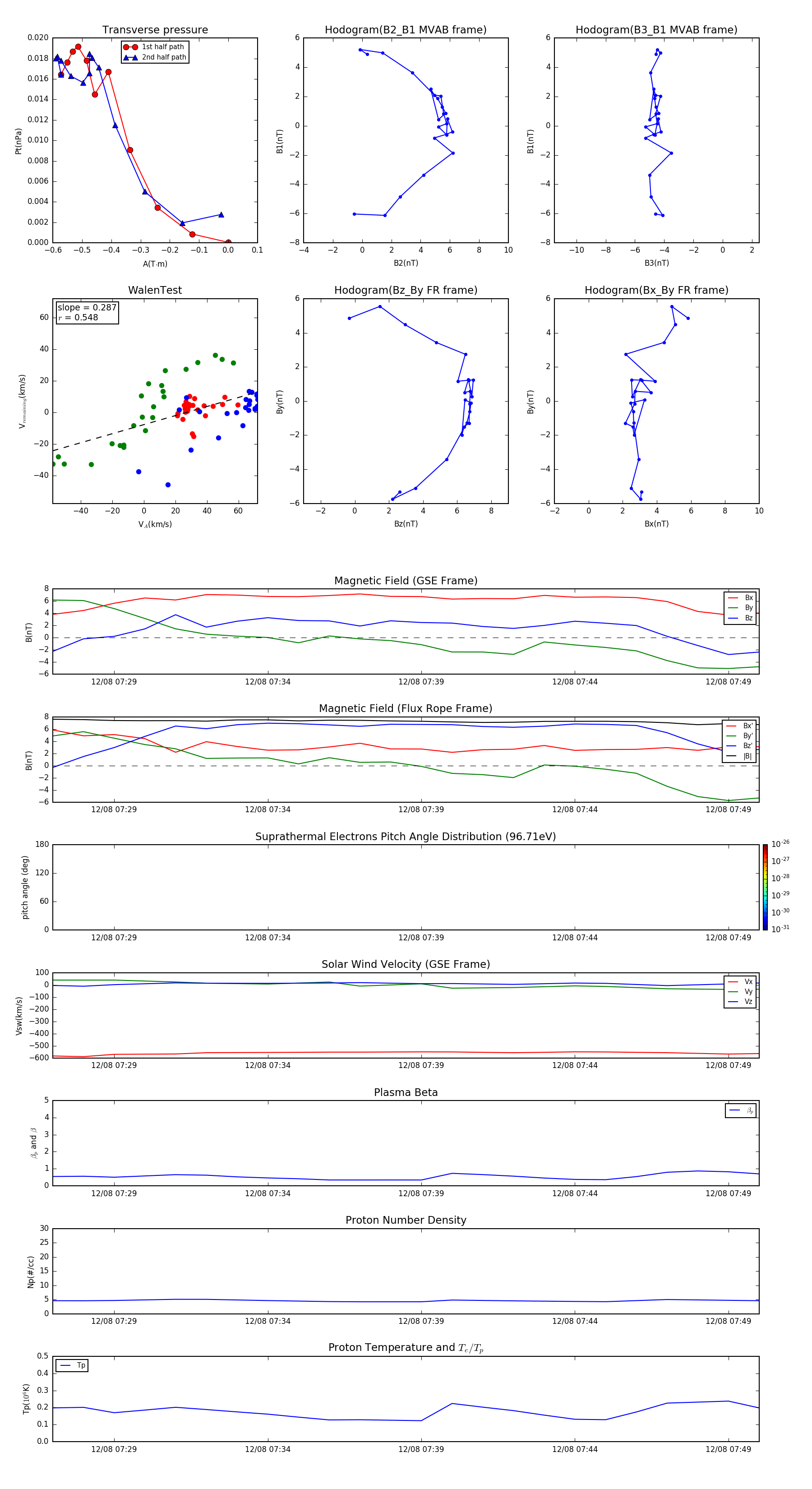
Flux Rope in 2002

Flux Rope Event 2002-12-08 07:27 ~ 2002-12-08 07:50 (24 minutes)


plot