HOME   LIST
‹–   –›

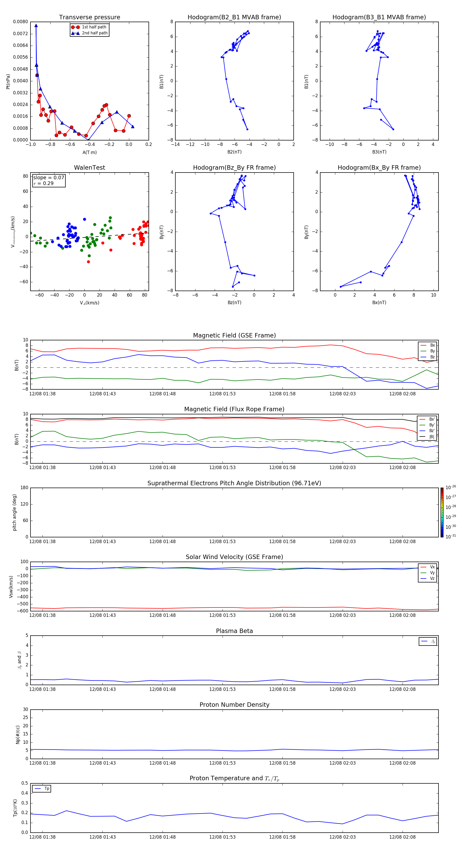
Flux Rope in 2002

Flux Rope Event 2002-12-08 01:37 ~ 2002-12-08 02:11 (35 minutes)


plot