HOME   LIST
‹–   –›

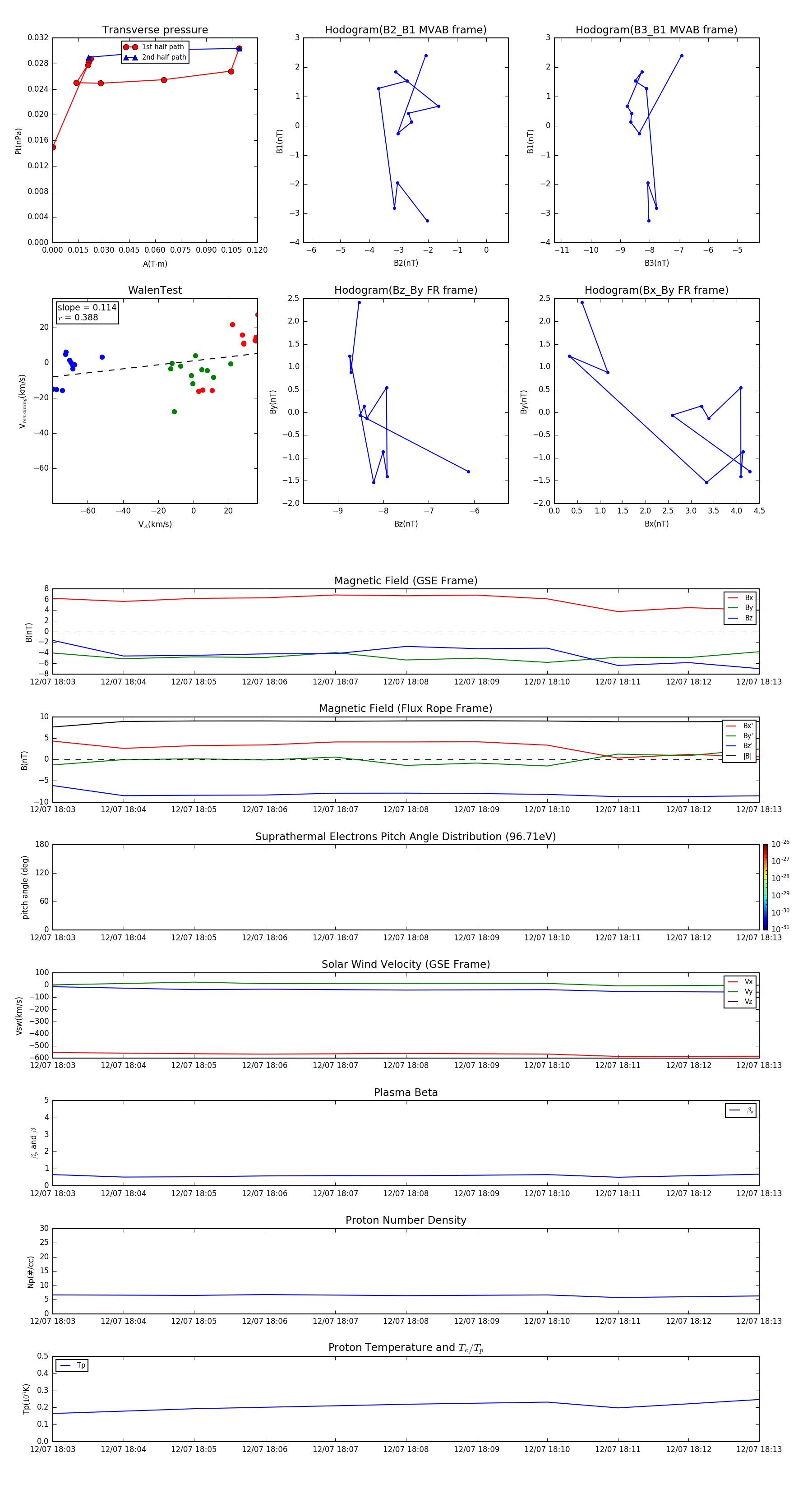
Flux Rope in 2002

Flux Rope Event 2002-12-07 18:03 ~ 2002-12-07 18:13 (11 minutes)


plot