HOME   LIST
‹–   –›

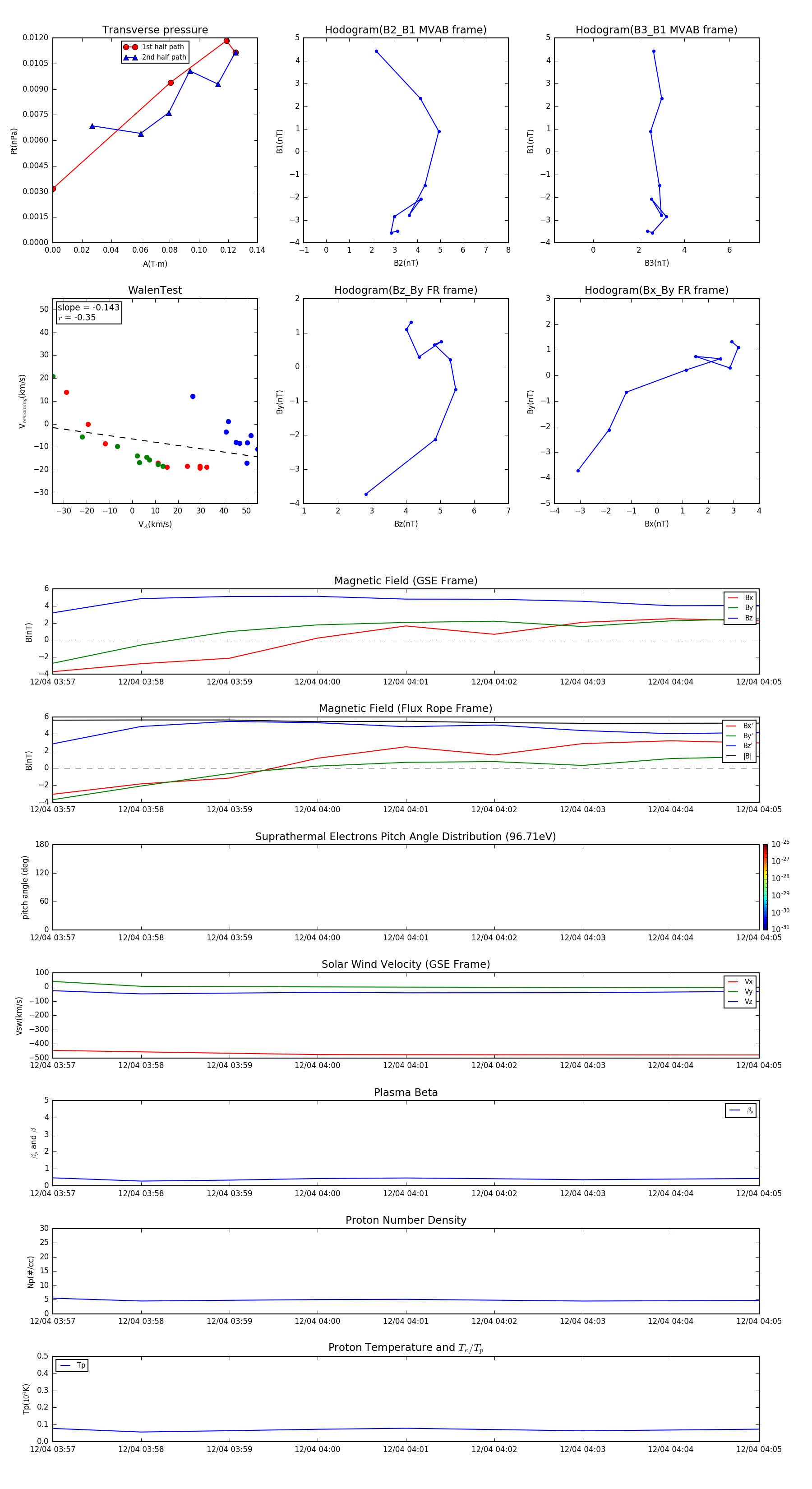
Flux Rope in 2002

Flux Rope Event 2002-12-04 03:57 ~ 2002-12-04 04:05 (9 minutes)


plot