HOME   LIST
‹–   –›

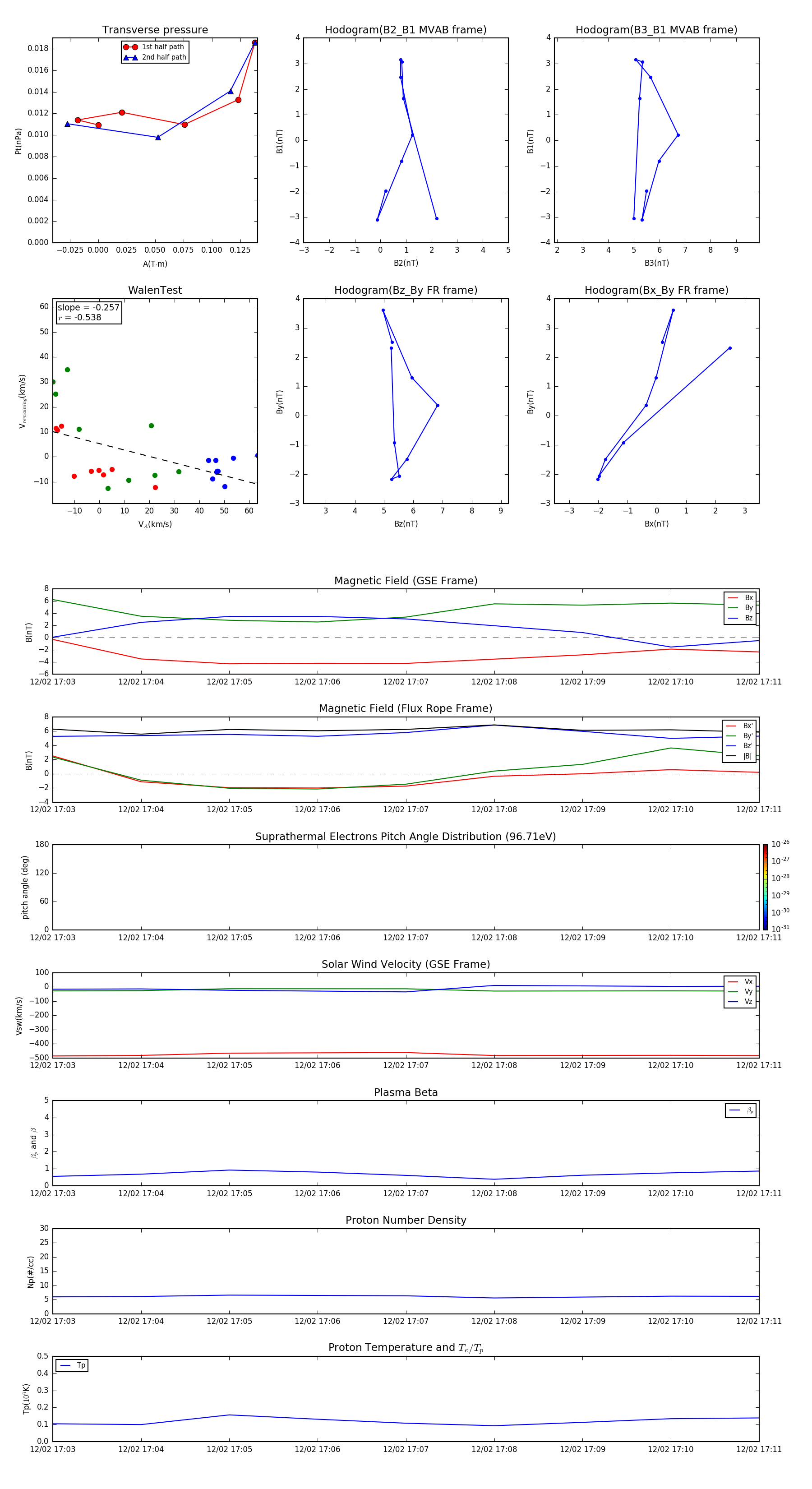
Flux Rope in 2002

Flux Rope Event 2002-12-02 17:03 ~ 2002-12-02 17:11 (9 minutes)


plot