HOME   LIST
‹–   –›

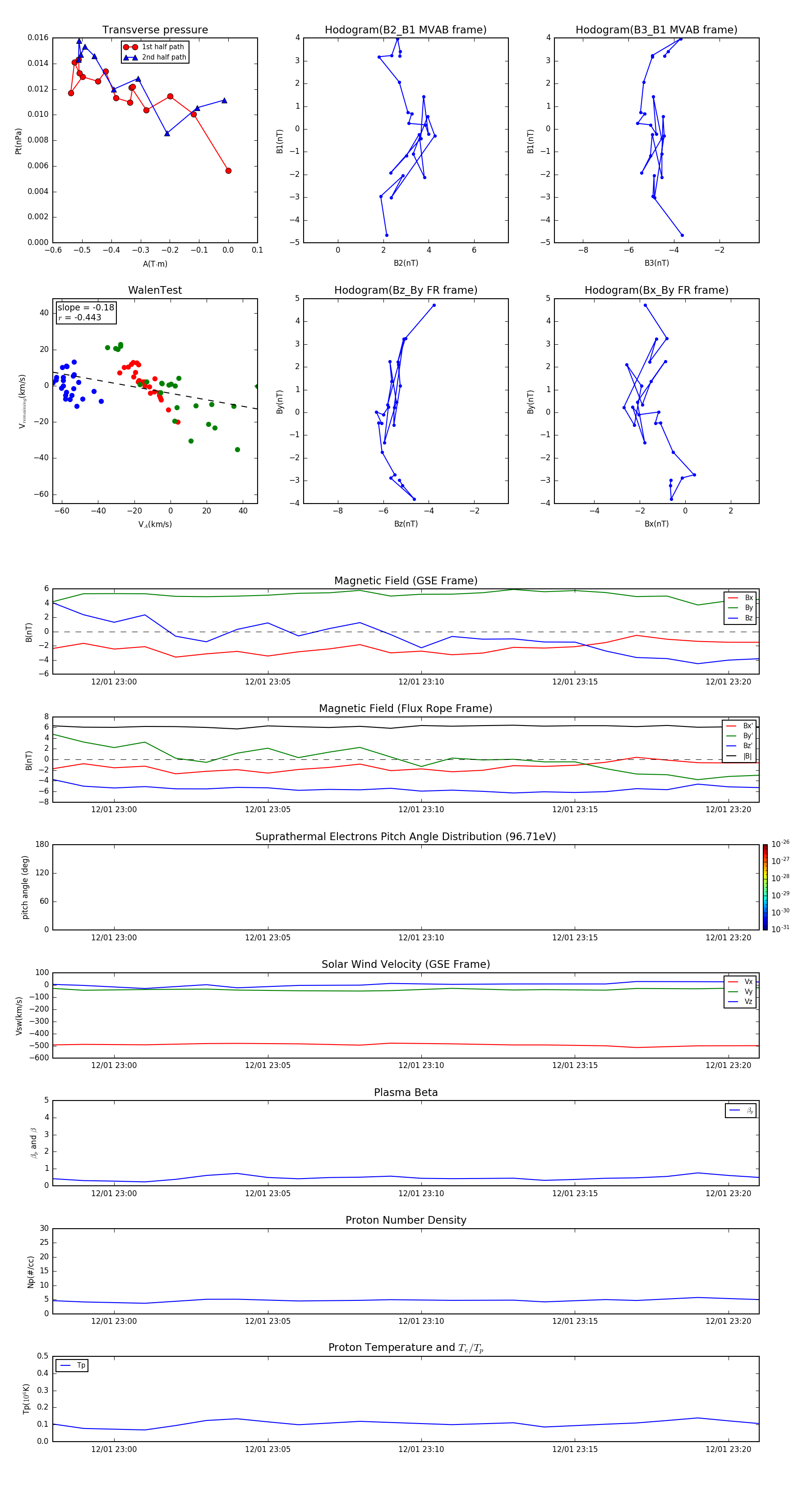
Flux Rope in 2002

Flux Rope Event 2002-12-01 22:58 ~ 2002-12-01 23:21 (24 minutes)


plot