HOME   LIST
‹–   –›

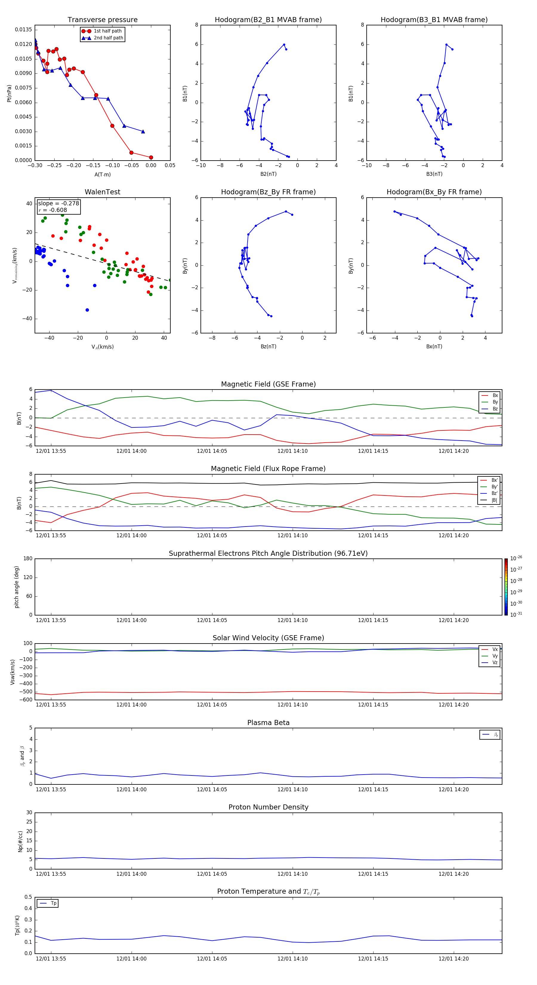
Flux Rope in 2002

Flux Rope Event 2002-12-01 13:54 ~ 2002-12-01 14:23 (30 minutes)


plot