HOME   LIST
‹–   –›

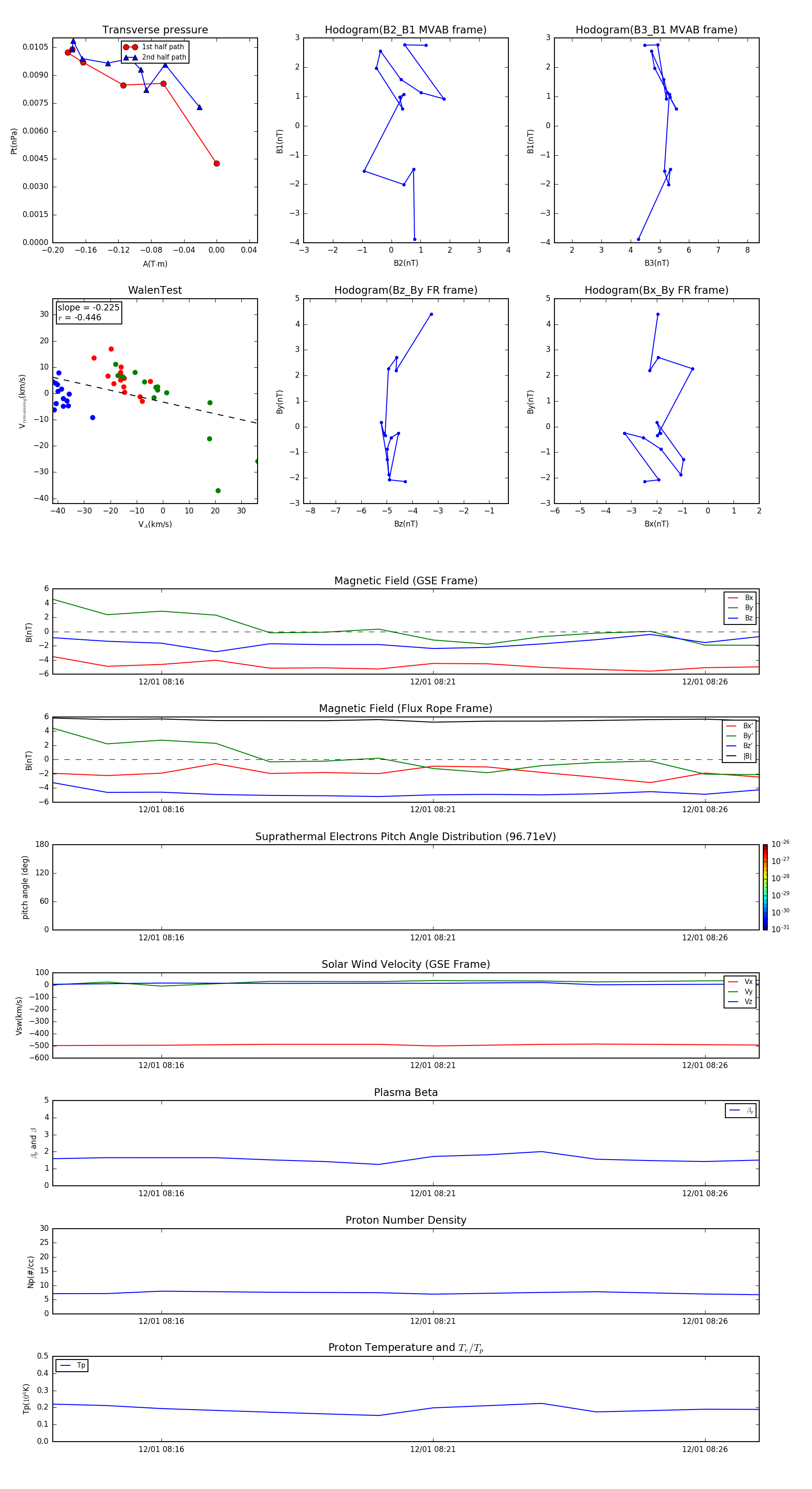
Flux Rope in 2002

Flux Rope Event 2002-12-01 08:14 ~ 2002-12-01 08:27 (14 minutes)


plot