HOME   LIST
‹–   –›

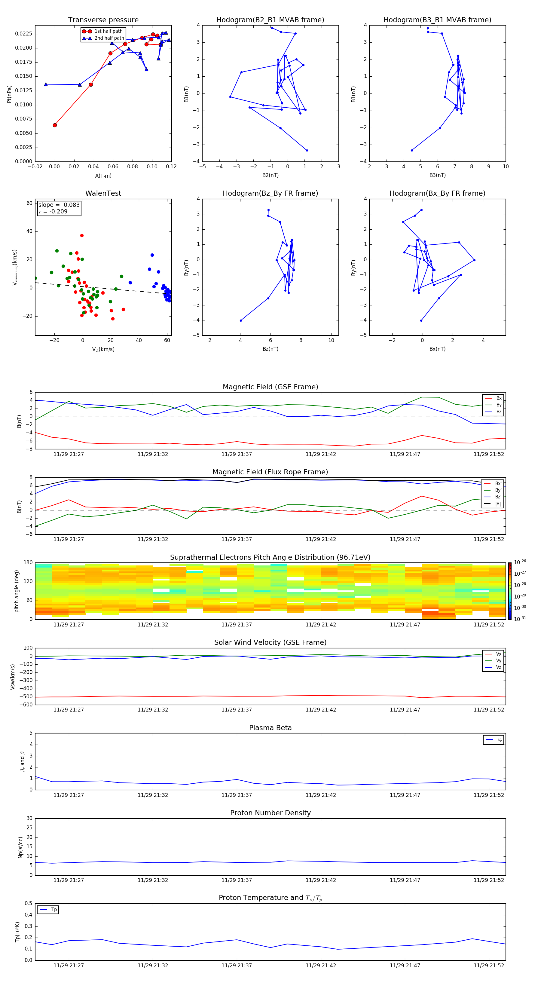
Flux Rope in 2002

Flux Rope Event 2002-11-29 21:25 ~ 2002-11-29 21:53 (29 minutes)


plot