HOME   LIST
‹–   –›

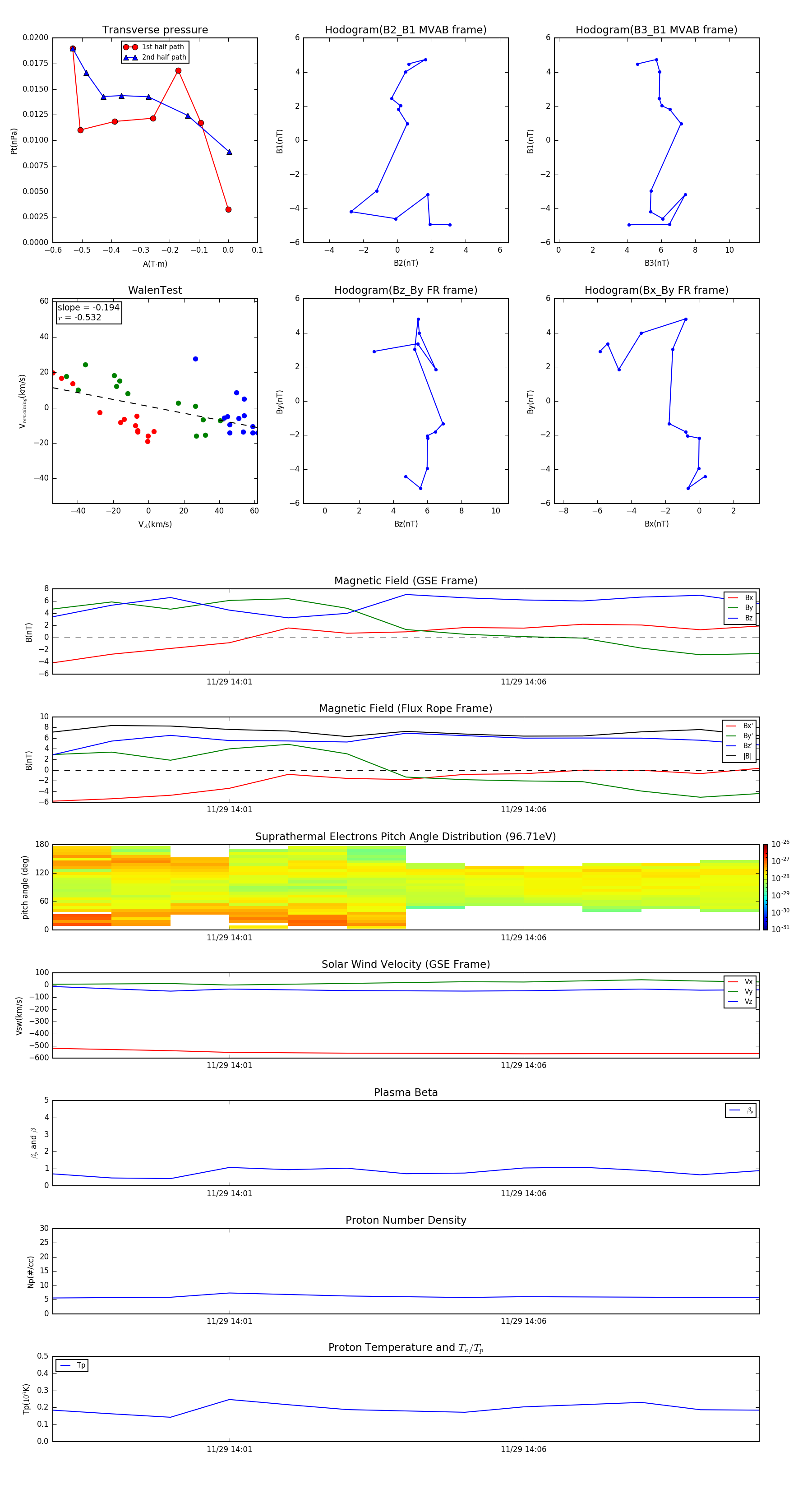
Flux Rope in 2002

Flux Rope Event 2002-11-29 13:58 ~ 2002-11-29 14:10 (13 minutes)


plot