HOME   LIST
‹–   –›

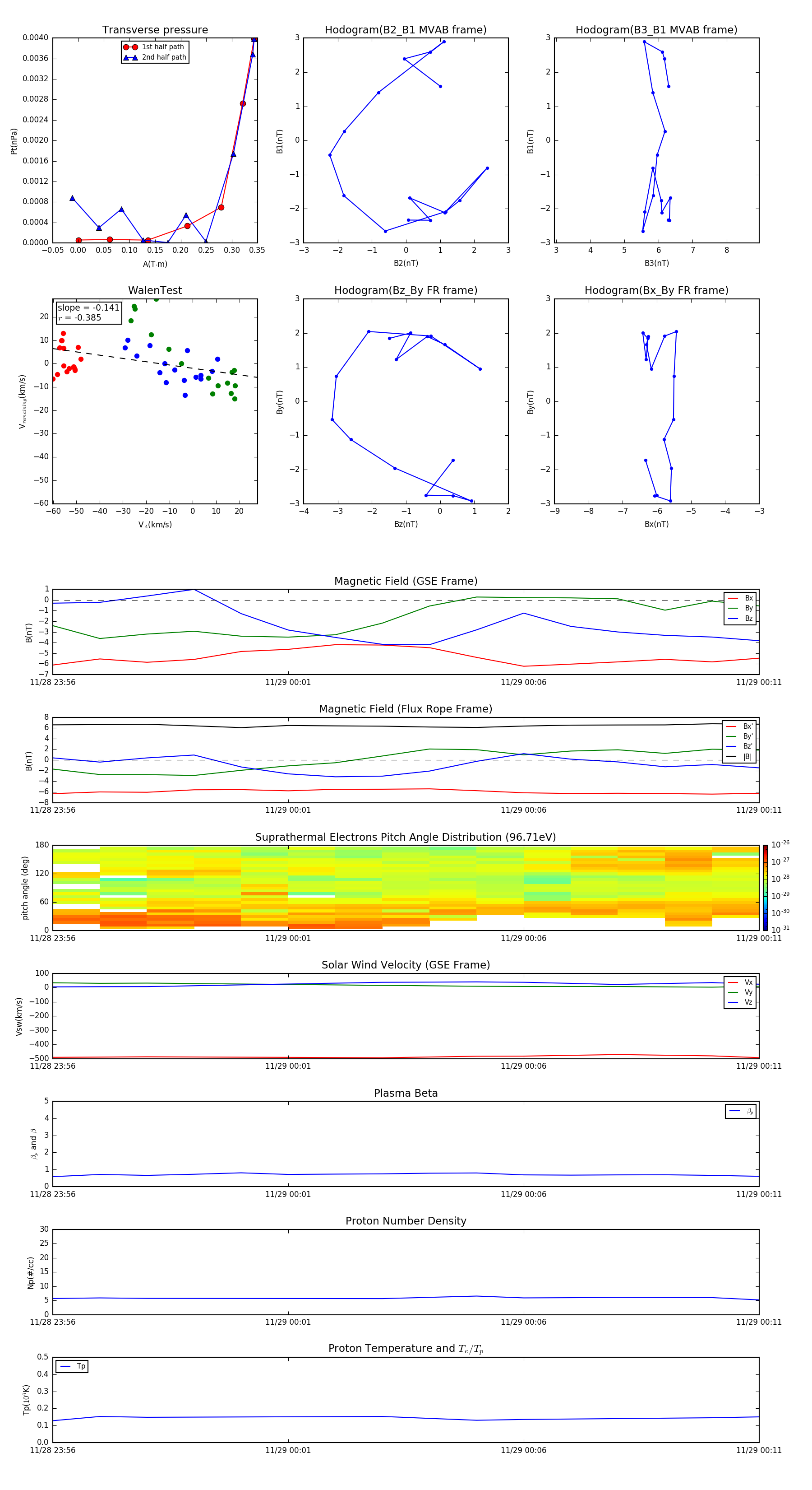
Flux Rope in 2002

Flux Rope Event 2002-11-28 23:56 ~ 2002-11-29 00:11 (16 minutes)


plot