HOME   LIST
‹–   –›

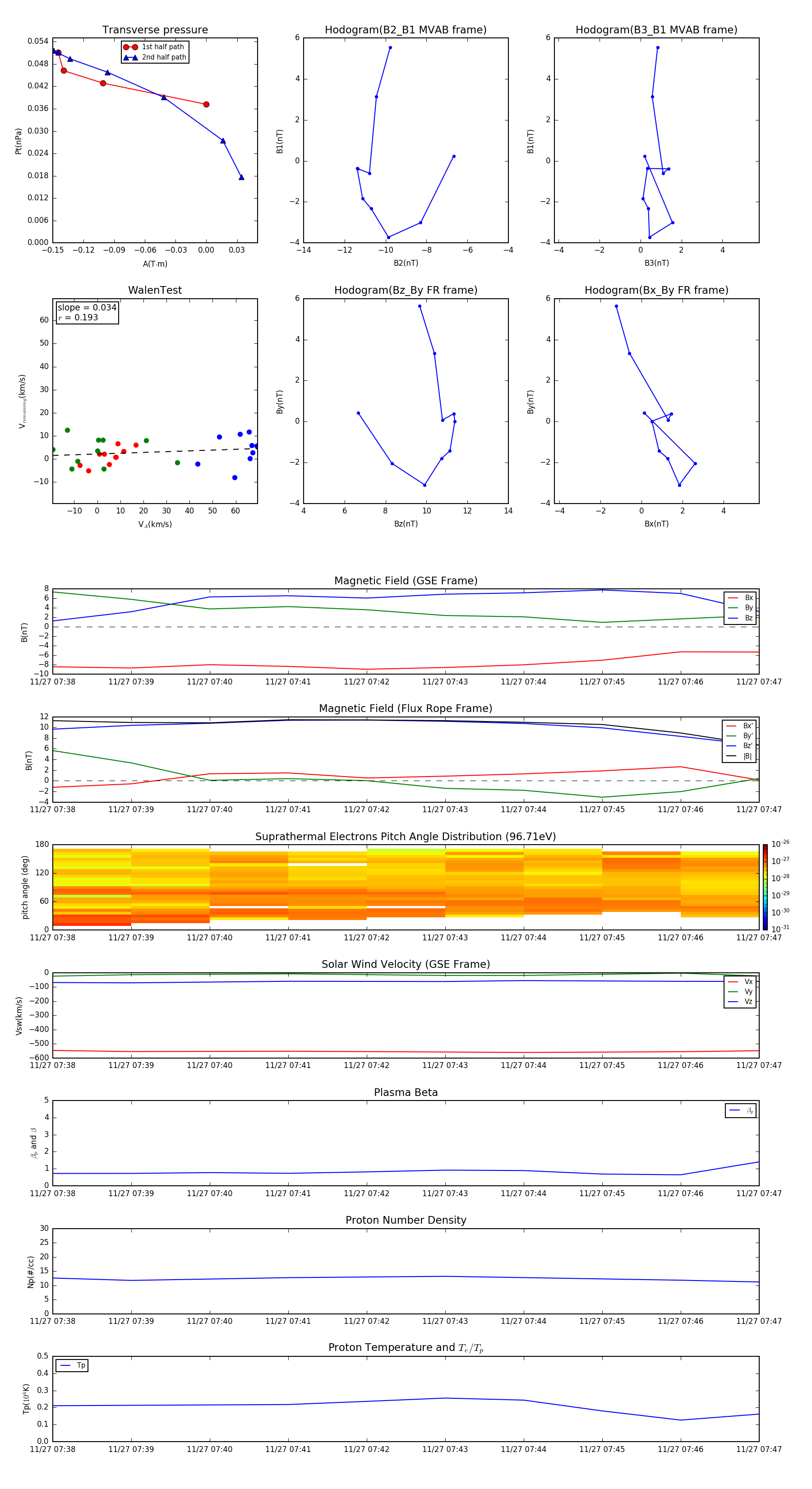
Flux Rope in 2002

Flux Rope Event 2002-11-27 07:38 ~ 2002-11-27 07:47 (10 minutes)


plot