HOME   LIST
‹–   –›

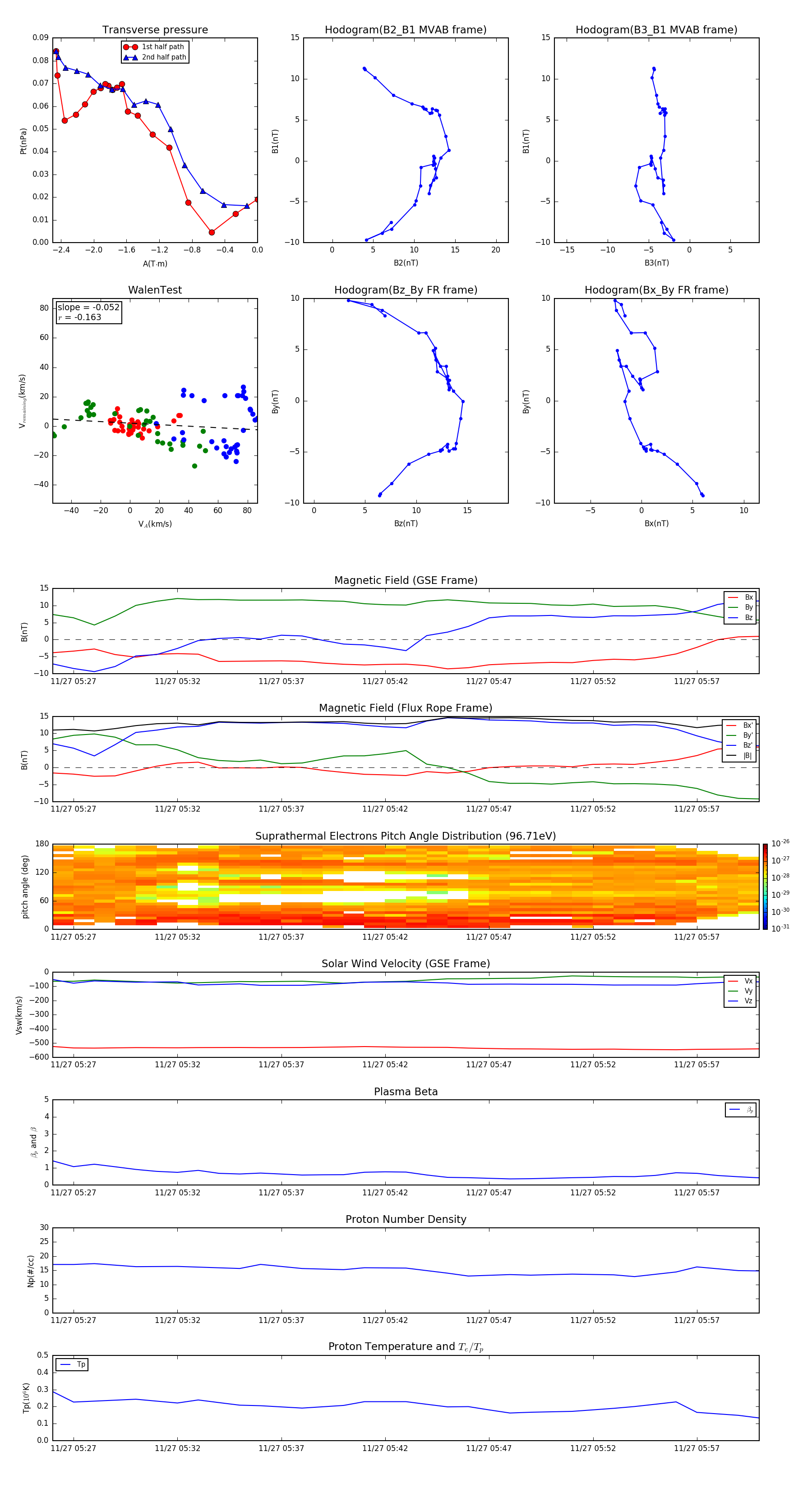
Flux Rope in 2002

Flux Rope Event 2002-11-27 05:26 ~ 2002-11-27 06:00 (35 minutes)


plot