HOME   LIST
‹–   –›

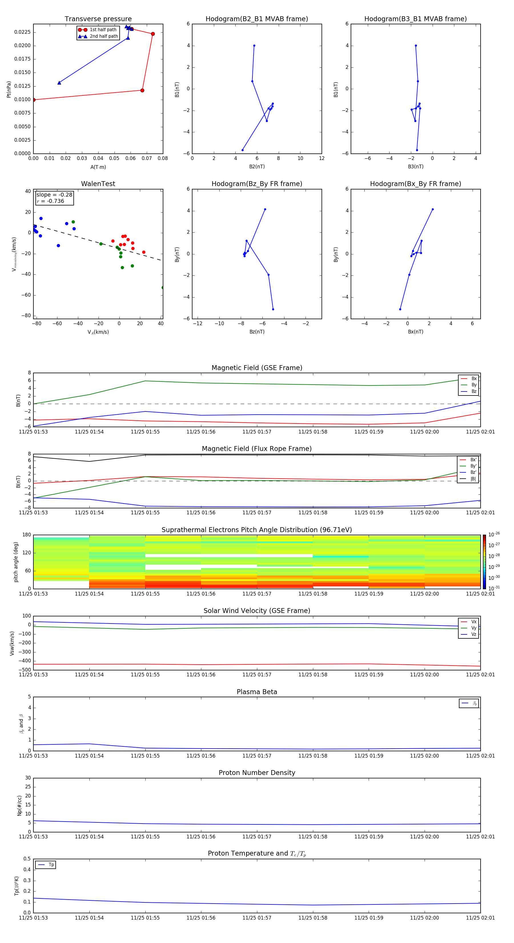
Flux Rope in 2002

Flux Rope Event 2002-11-25 01:53 ~ 2002-11-25 02:01 (9 minutes)


plot