HOME   LIST
‹–   –›

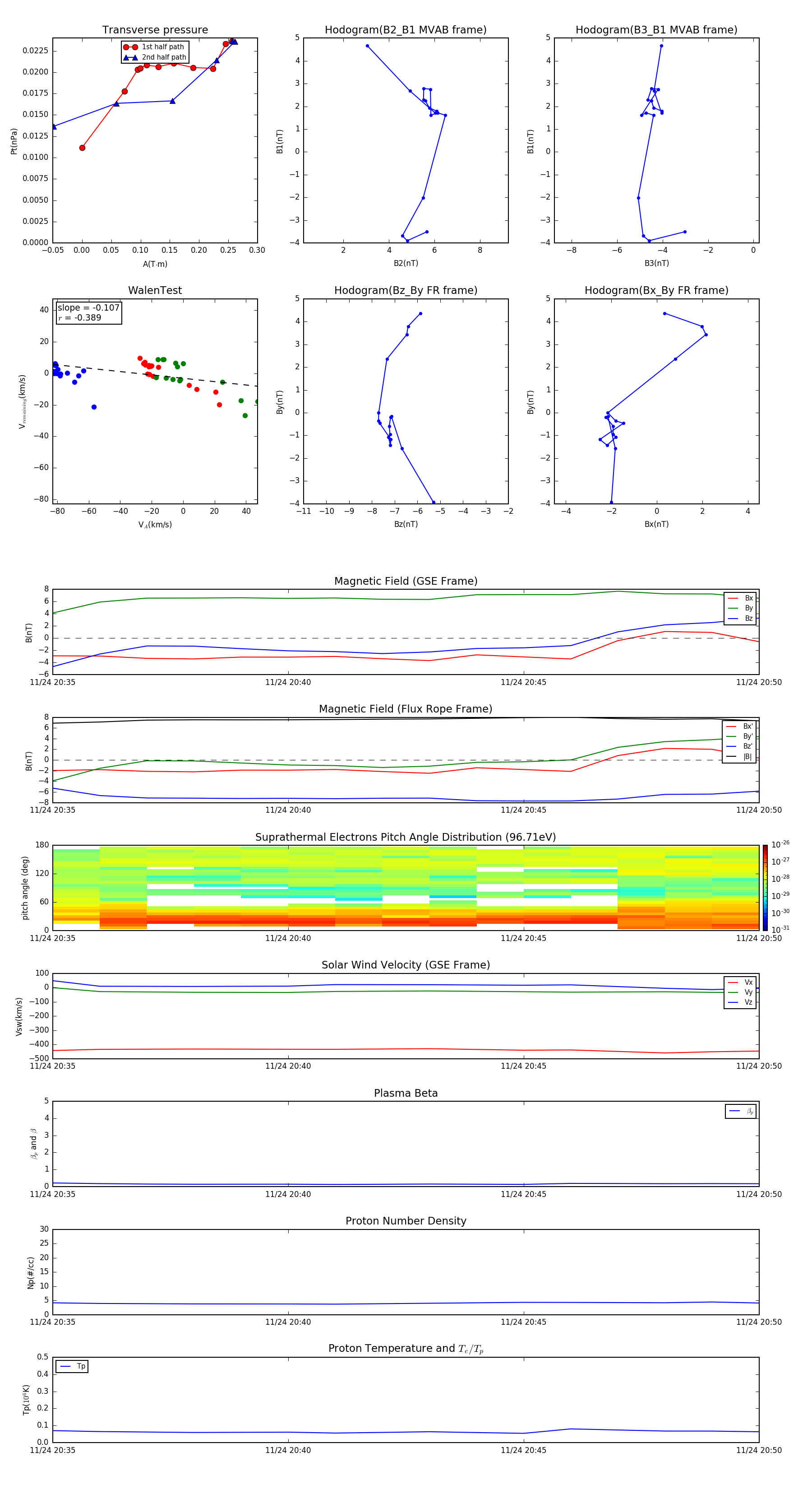
Flux Rope in 2002

Flux Rope Event 2002-11-24 20:35 ~ 2002-11-24 20:50 (16 minutes)


plot