HOME   LIST
‹–   –›

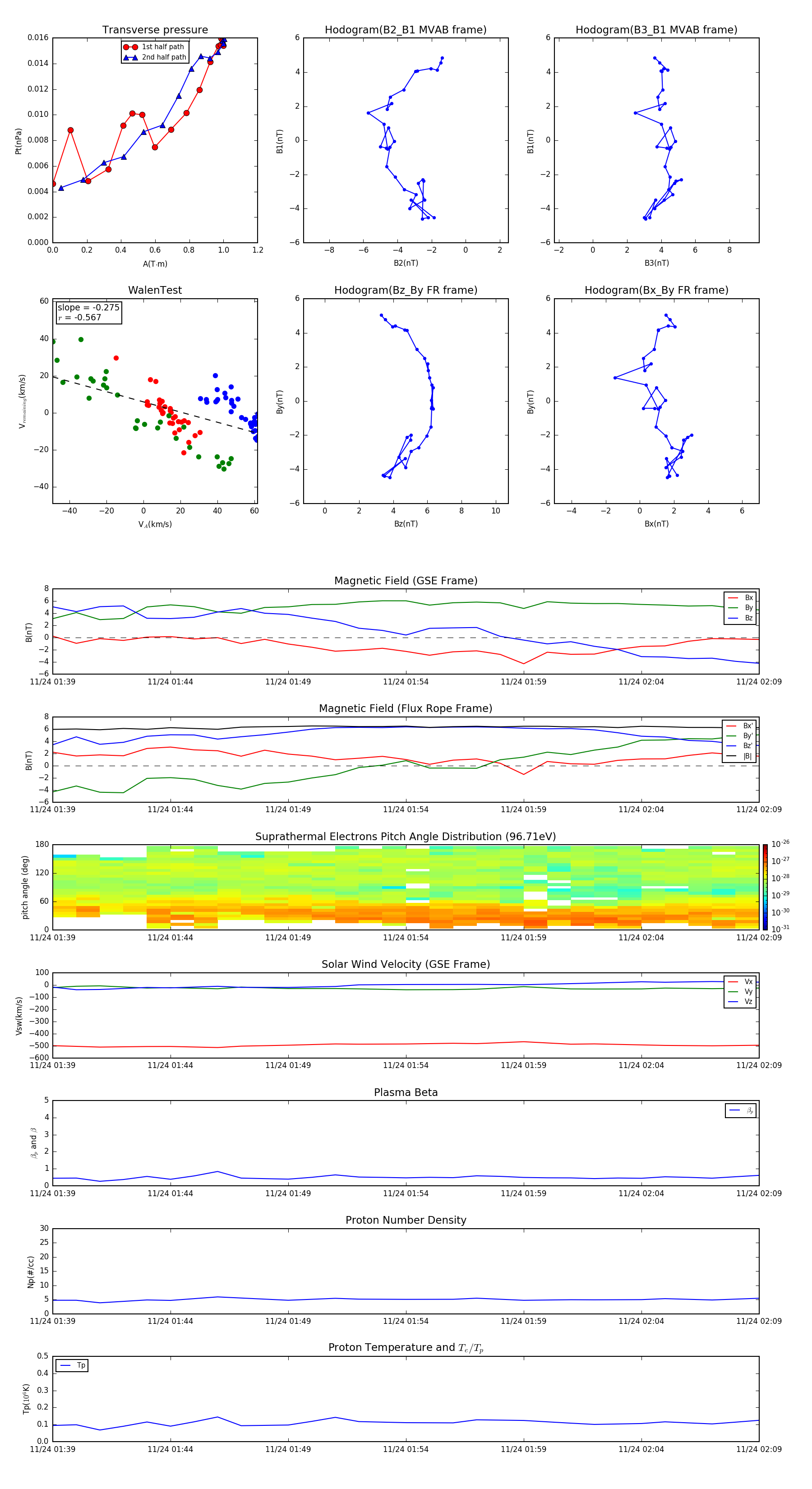
Flux Rope in 2002

Flux Rope Event 2002-11-24 01:39 ~ 2002-11-24 02:09 (31 minutes)


plot