HOME   LIST
‹–   –›

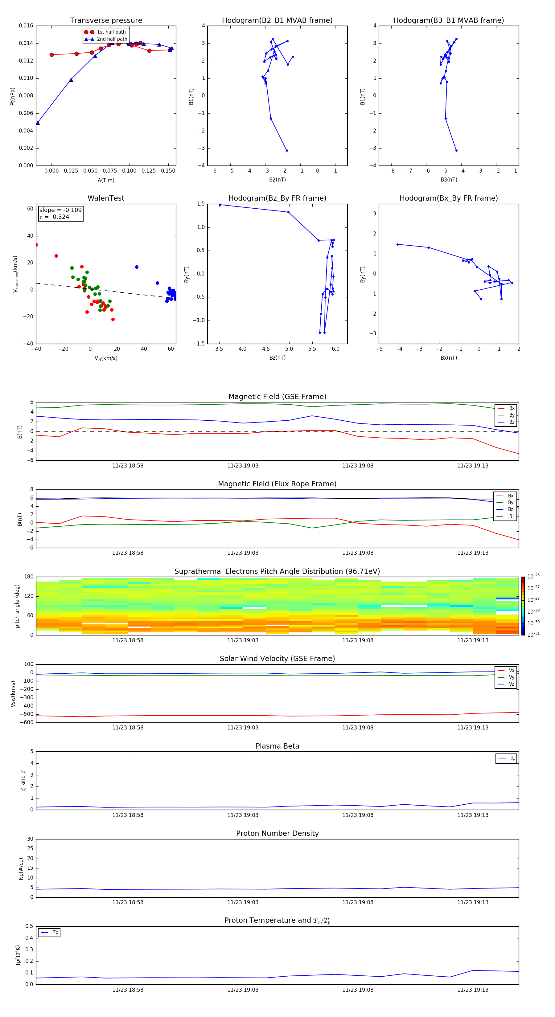
Flux Rope in 2002

Flux Rope Event 2002-11-23 18:54 ~ 2002-11-23 19:15 (22 minutes)


plot