HOME   LIST
‹–   –›

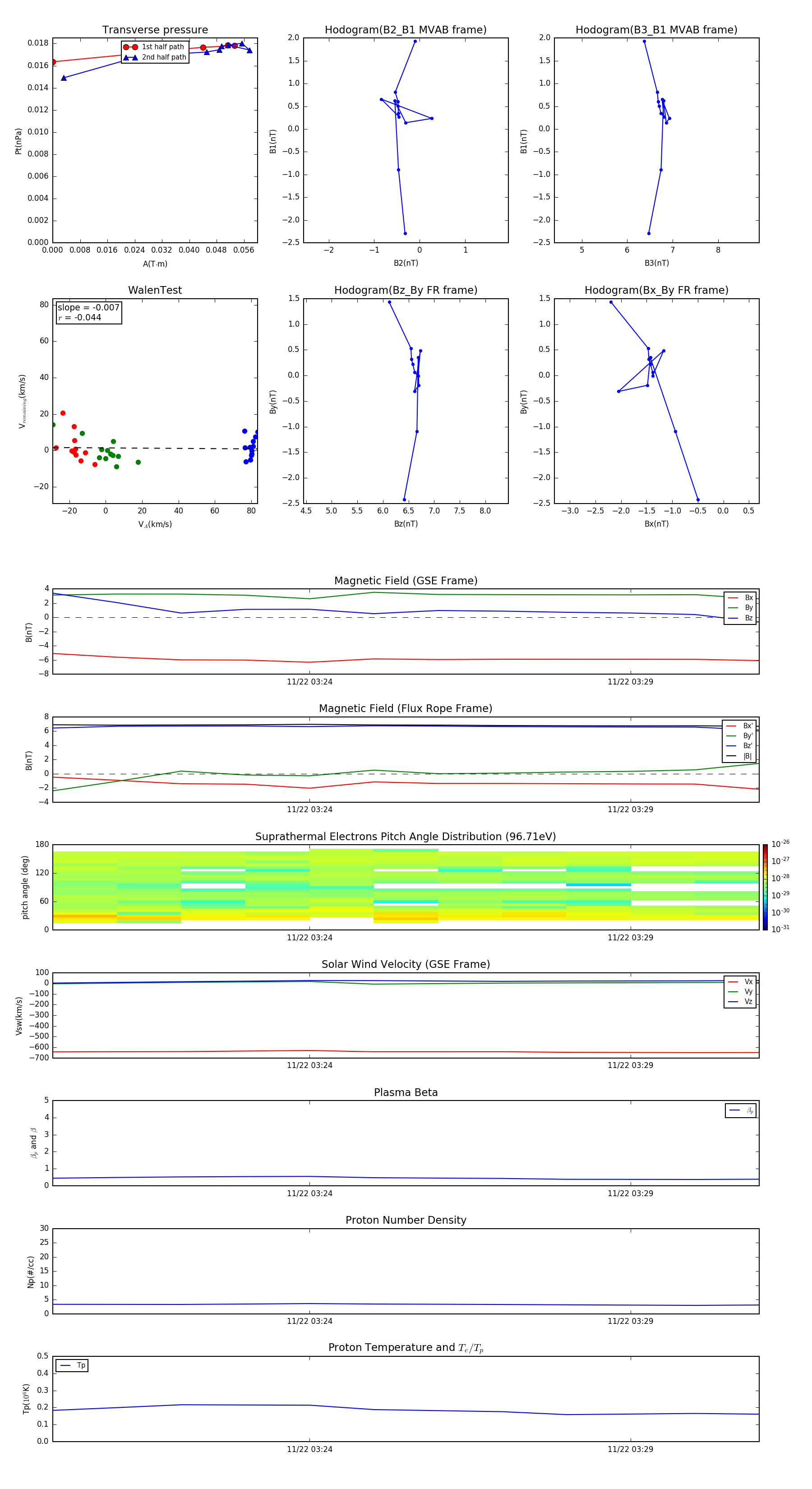
Flux Rope in 2002

Flux Rope Event 2002-11-22 03:20 ~ 2002-11-22 03:31 (12 minutes)


plot