HOME   LIST
‹–   –›

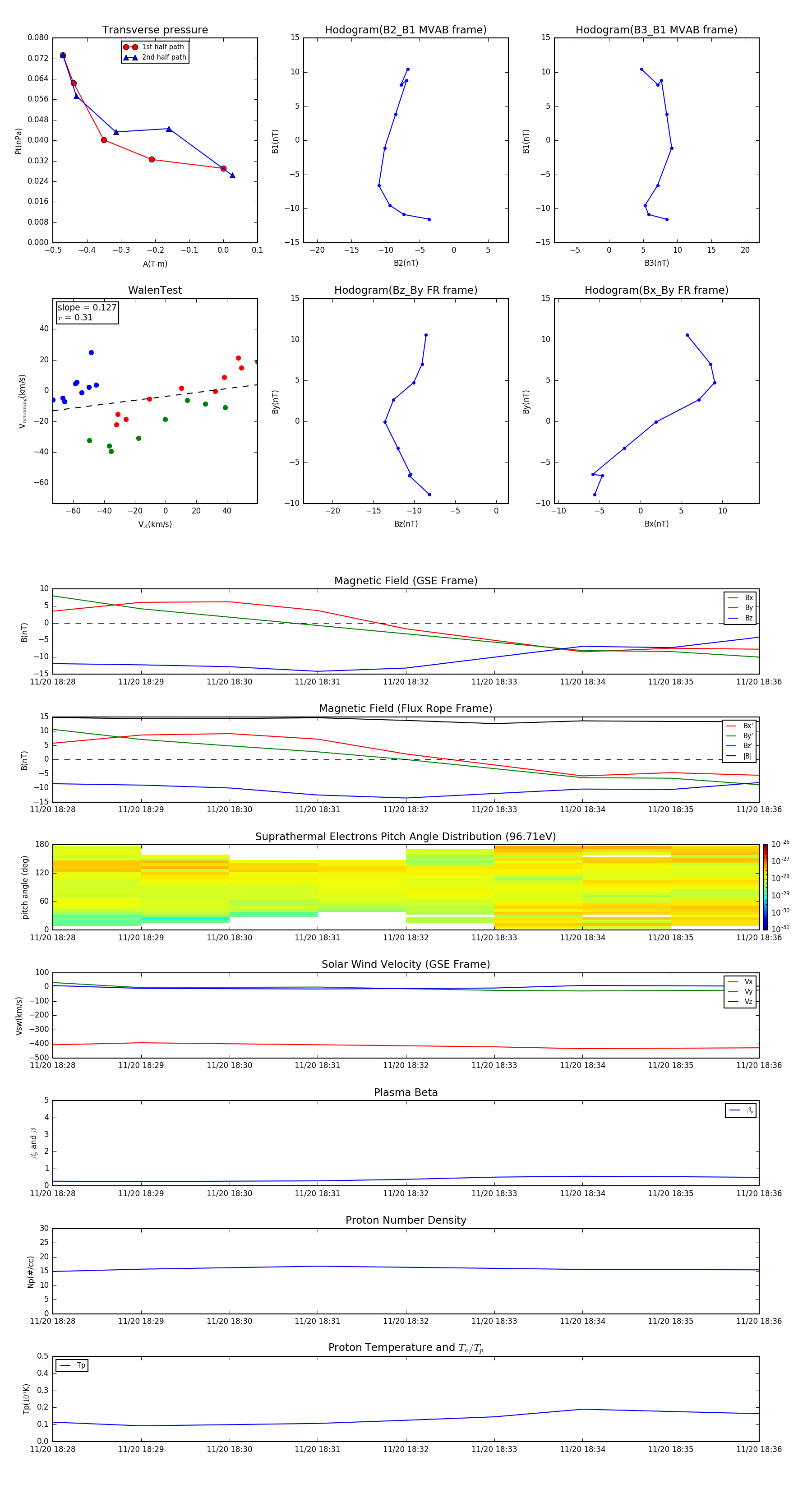
Flux Rope in 2002

Flux Rope Event 2002-11-20 18:28 ~ 2002-11-20 18:36 (9 minutes)


plot