HOME   LIST
‹–   –›

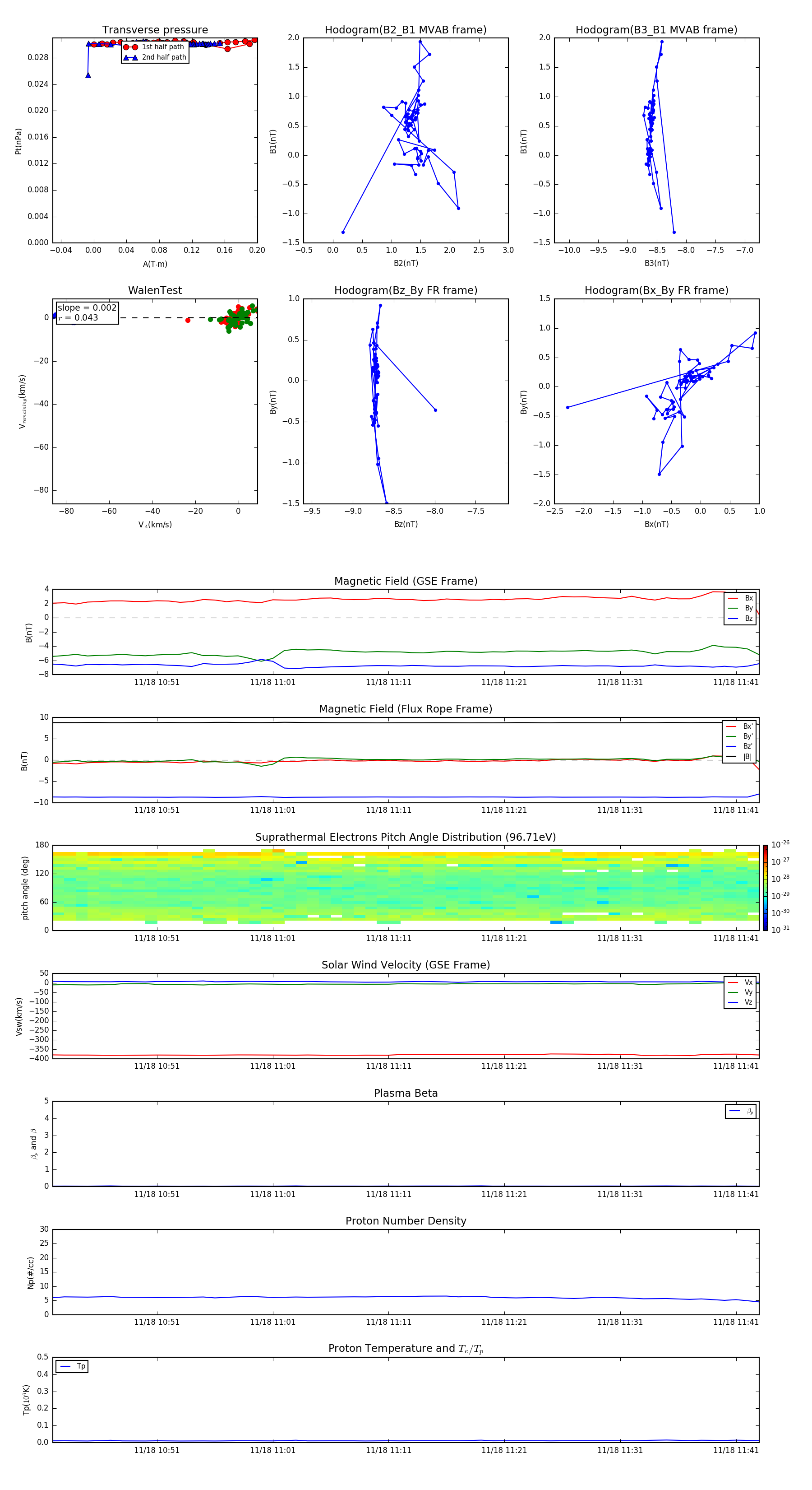
Flux Rope in 2002

Flux Rope Event 2002-11-18 10:42 ~ 2002-11-18 11:43 (62 minutes)


plot