HOME   LIST
‹–   –›

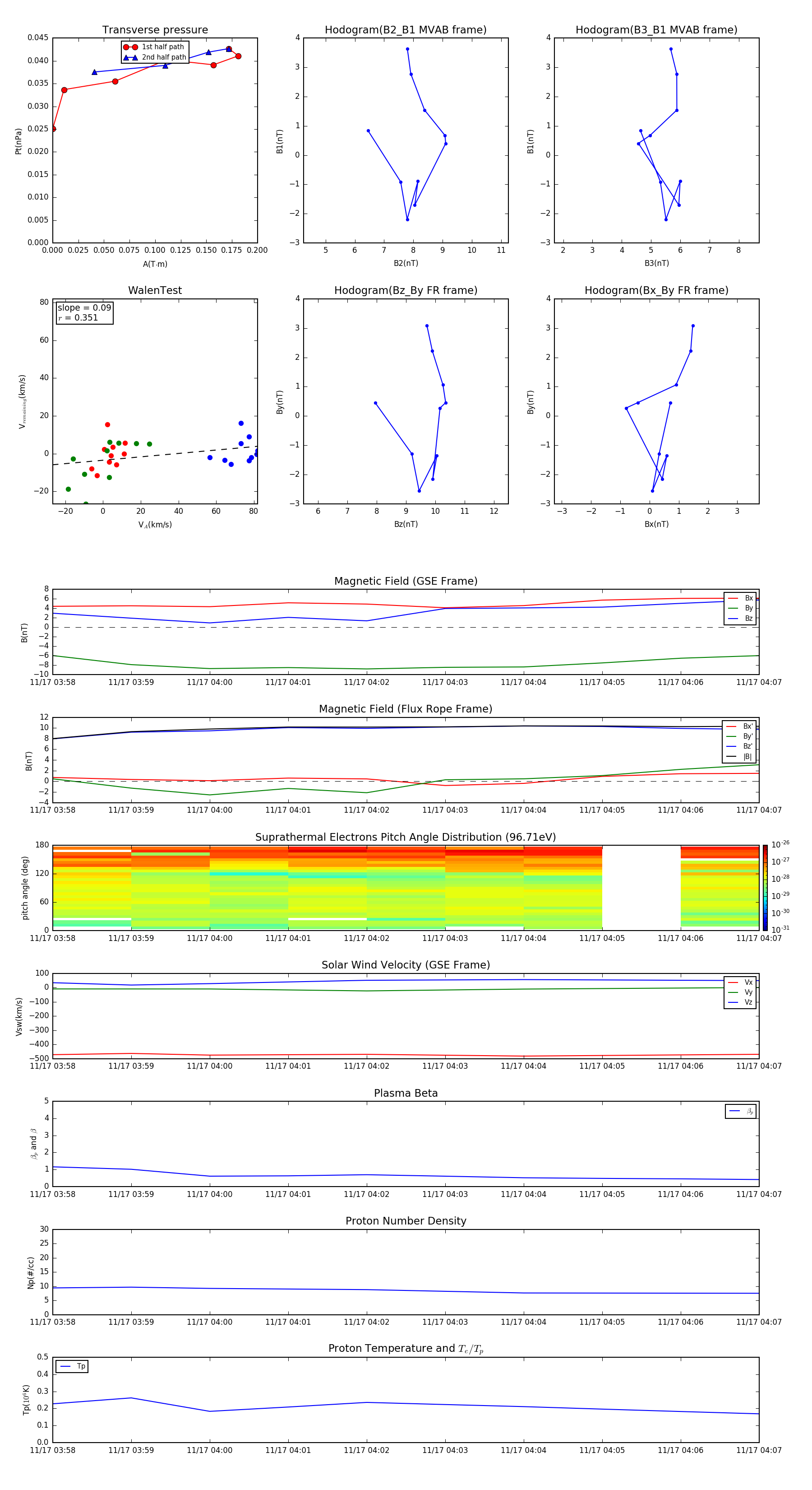
Flux Rope in 2002

Flux Rope Event 2002-11-17 03:58 ~ 2002-11-17 04:07 (10 minutes)


plot