HOME   LIST
‹–   –›

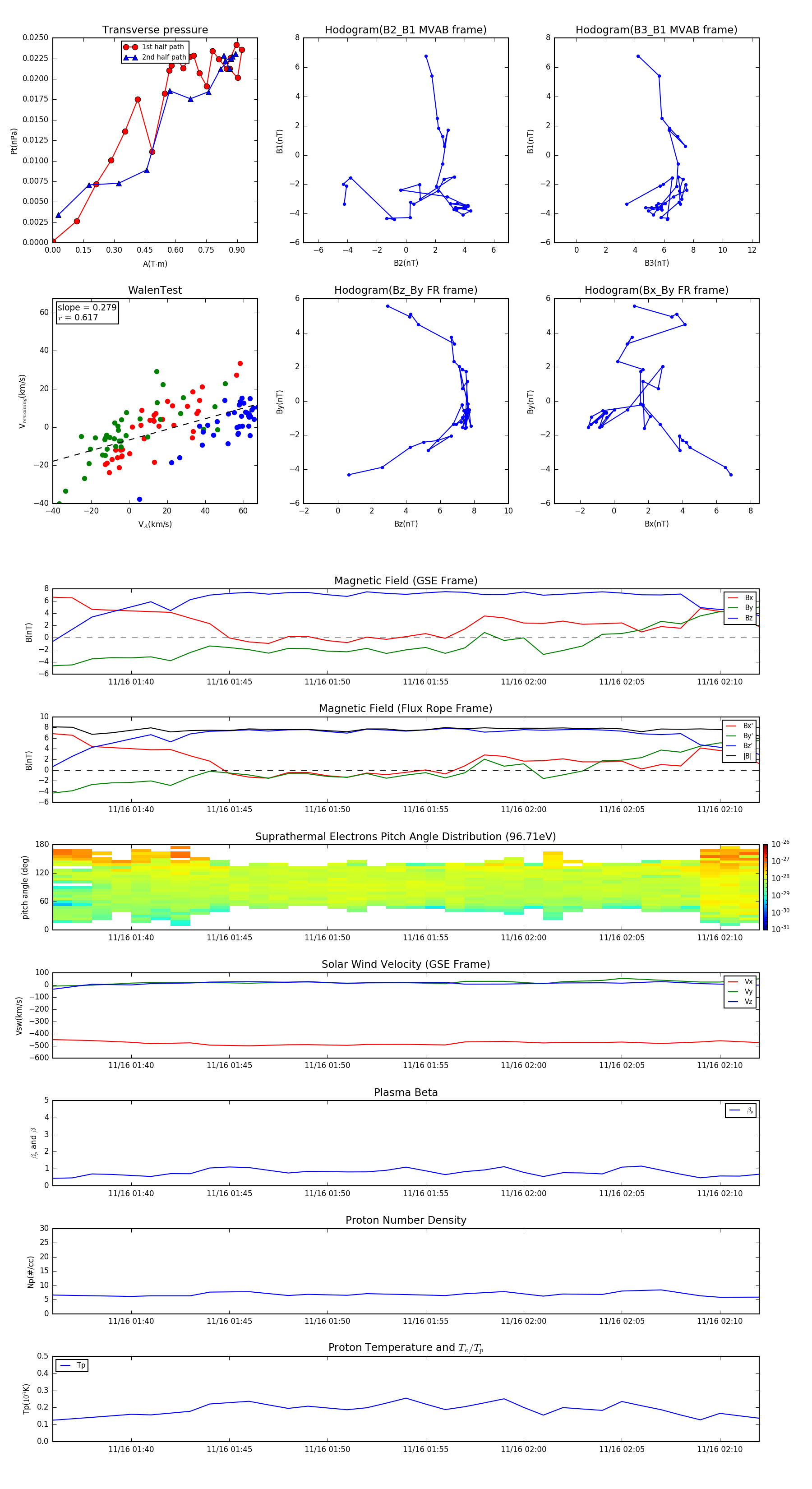
Flux Rope in 2002

Flux Rope Event 2002-11-16 01:36 ~ 2002-11-16 02:12 (37 minutes)


plot