HOME   LIST
‹–   –›

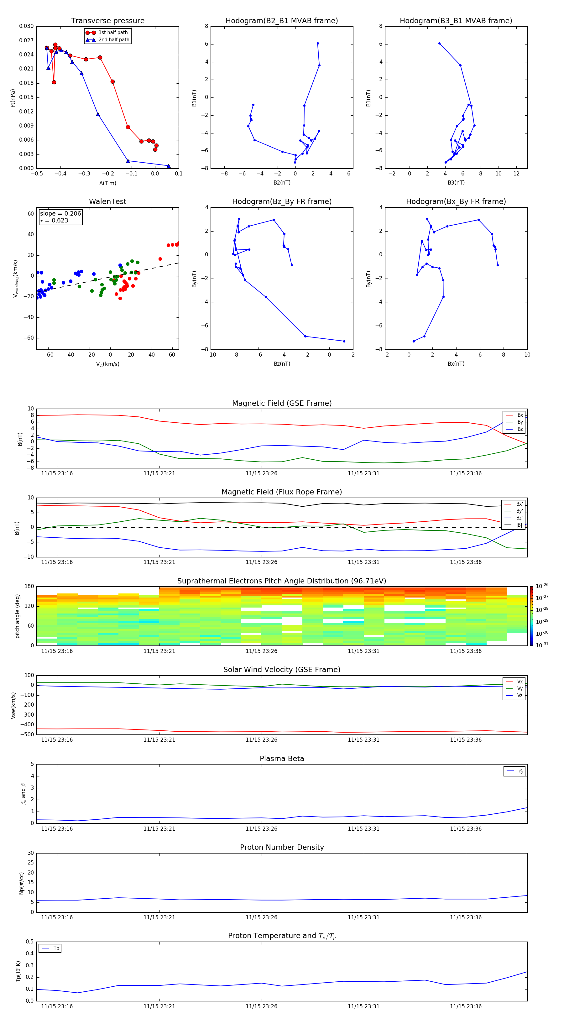
Flux Rope in 2002

Flux Rope Event 2002-11-15 23:15 ~ 2002-11-15 23:39 (25 minutes)


plot