HOME   LIST
‹–   –›

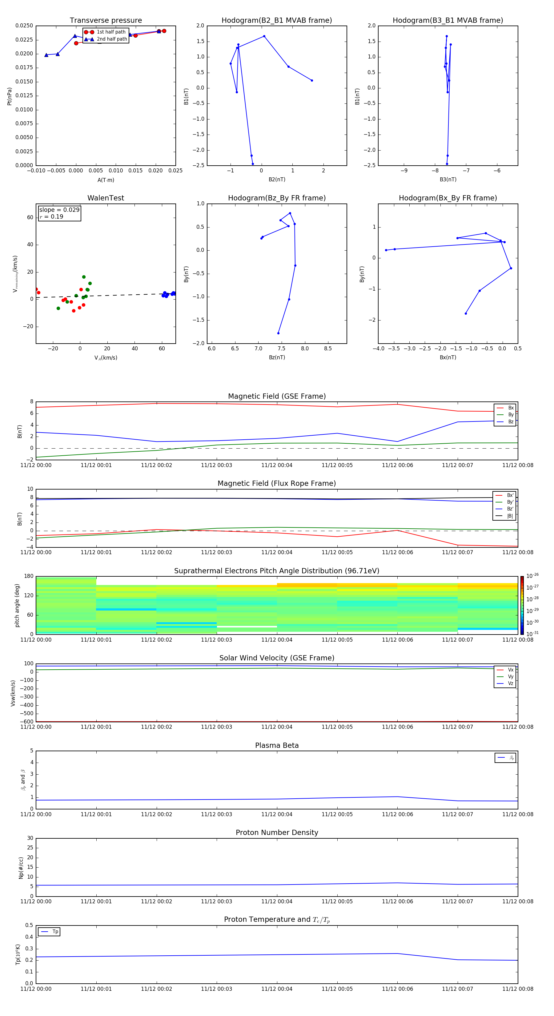
Flux Rope in 2002

Flux Rope Event 2002-11-12 00:00 ~ 2002-11-12 00:08 (9 minutes)


plot