HOME   LIST
‹–   –›

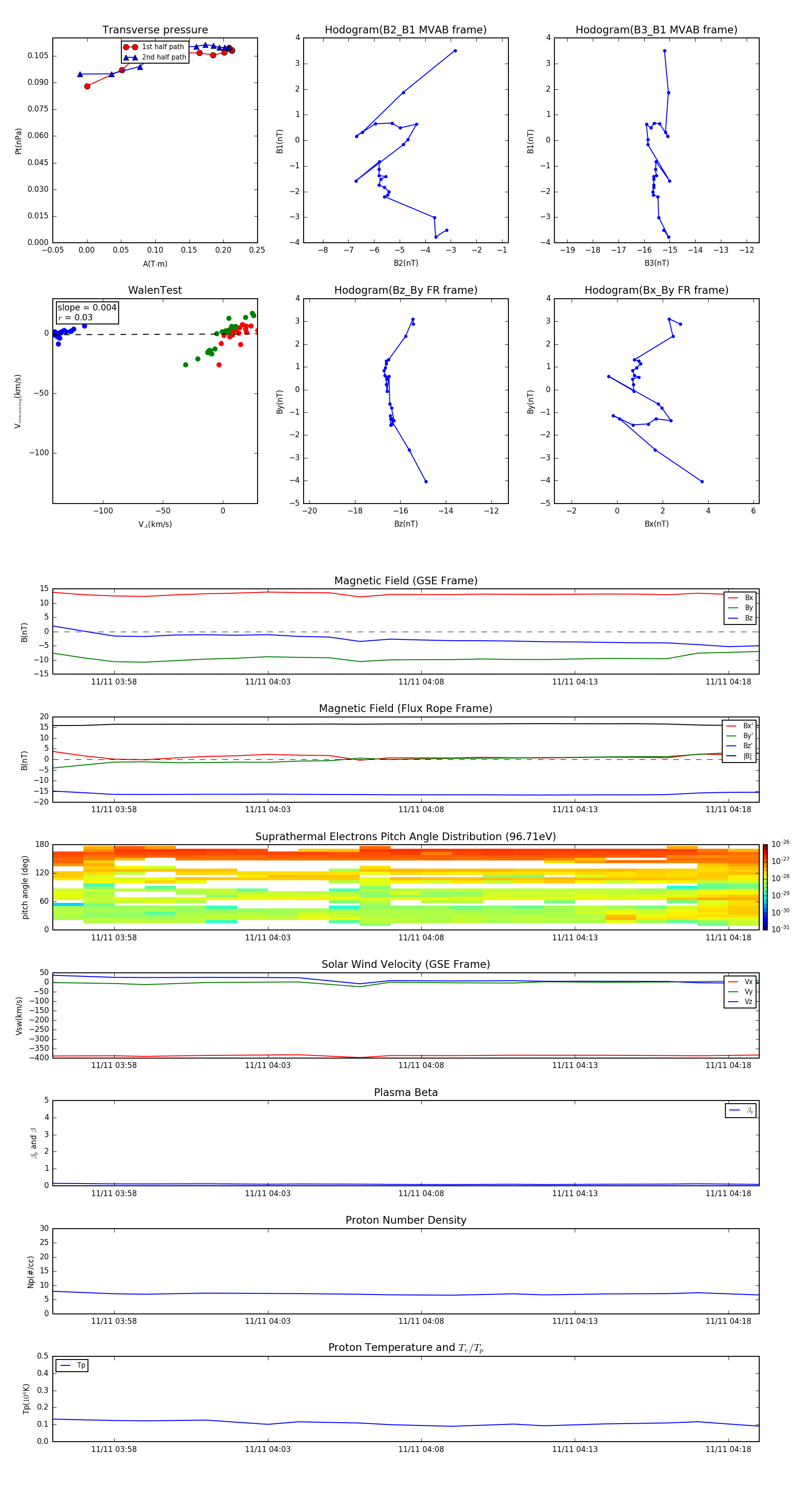
Flux Rope in 2002

Flux Rope Event 2002-11-11 03:56 ~ 2002-11-11 04:19 (24 minutes)


plot