HOME   LIST
‹–   –›

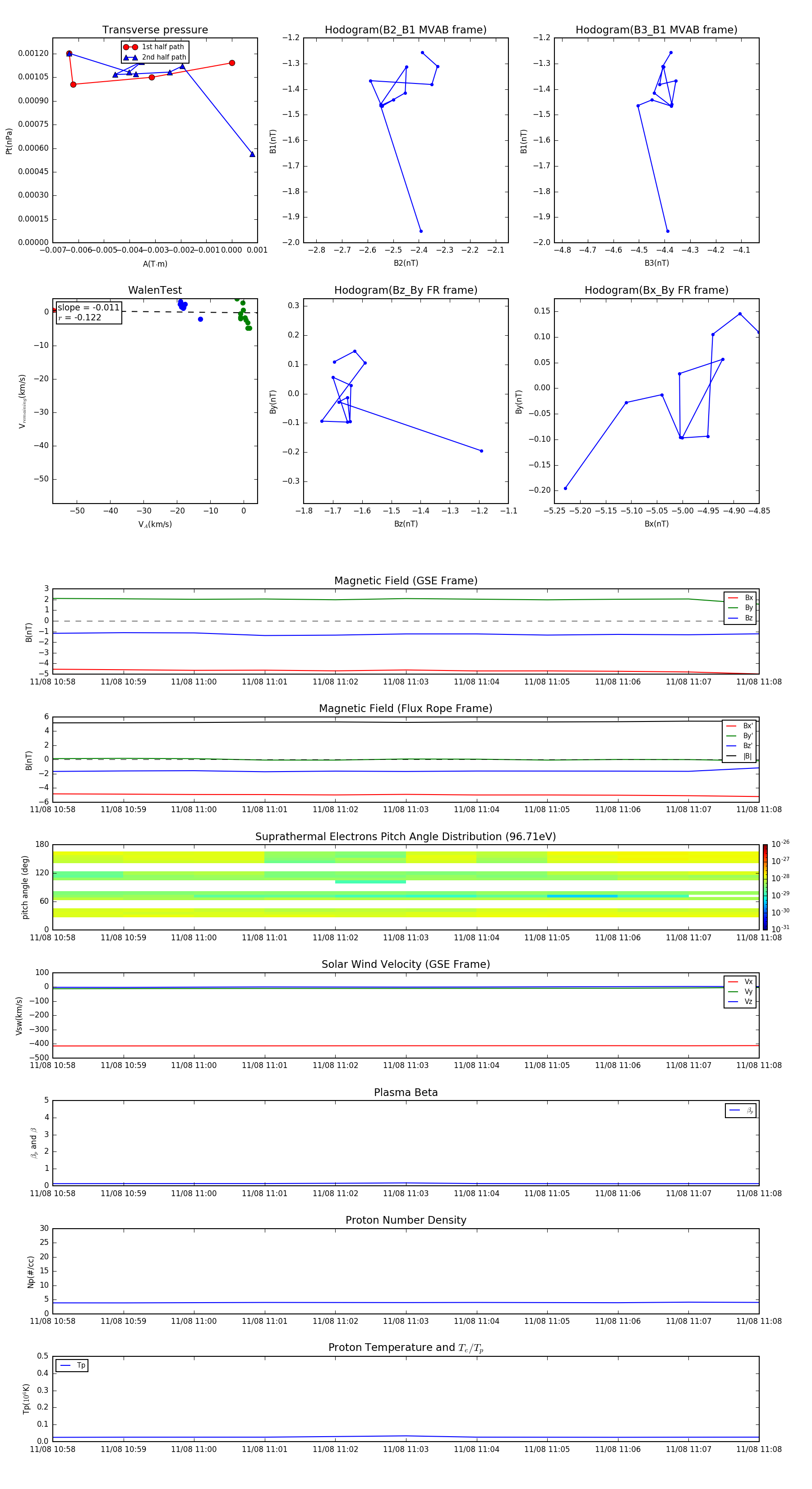
Flux Rope in 2002

Flux Rope Event 2002-11-08 10:58 ~ 2002-11-08 11:08 (11 minutes)


plot