HOME   LIST
‹–   –›

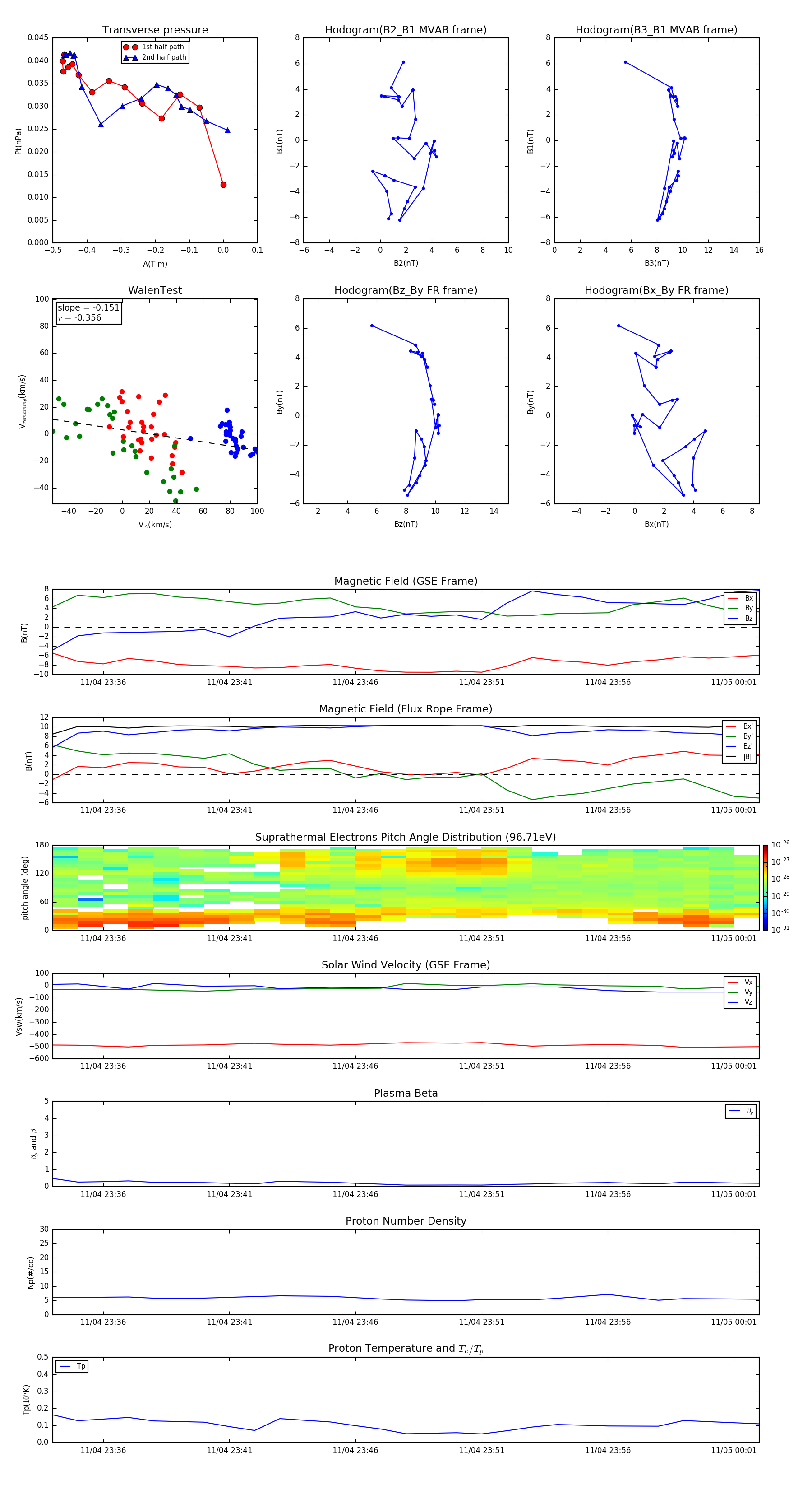
Flux Rope in 2002

Flux Rope Event 2002-11-04 23:34 ~ 2002-11-05 00:02 (29 minutes)


plot