HOME   LIST
‹–   –›

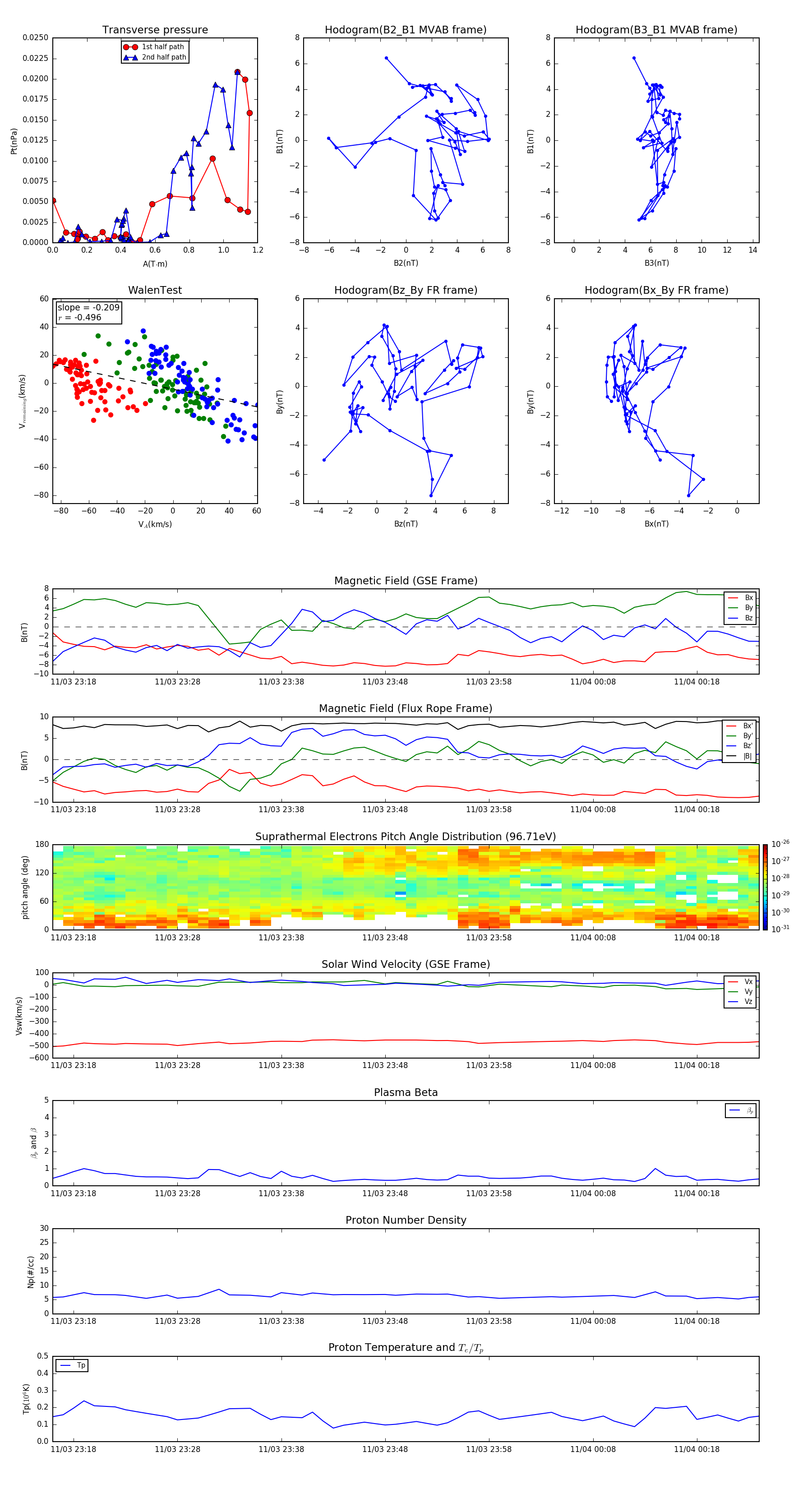
Flux Rope in 2002

Flux Rope Event 2002-11-03 23:16 ~ 2002-11-04 00:24 (69 minutes)


plot