HOME   LIST
‹–   –›

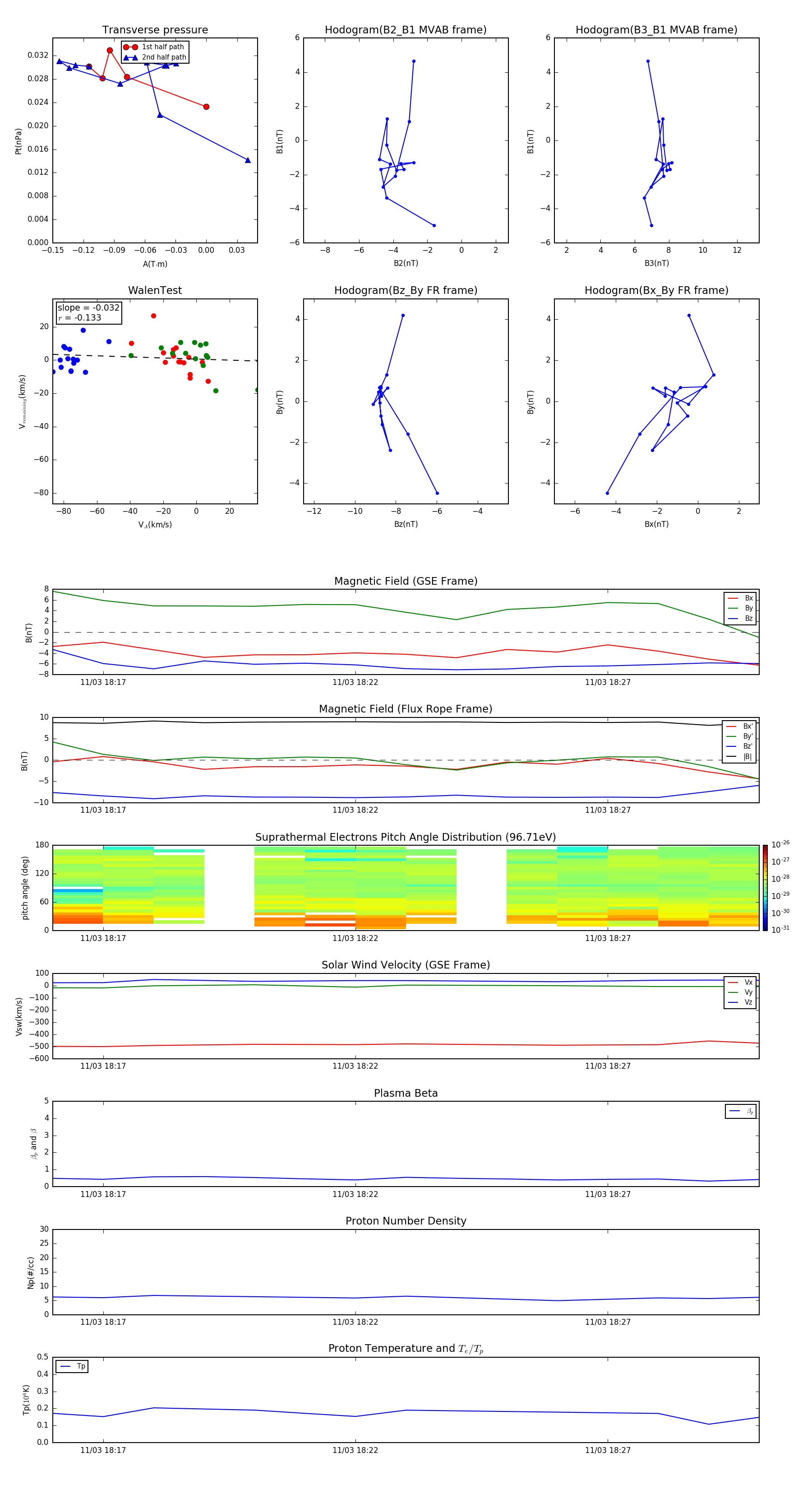
Flux Rope in 2002

Flux Rope Event 2002-11-03 18:16 ~ 2002-11-03 18:30 (15 minutes)


plot