HOME   LIST
‹–   –›

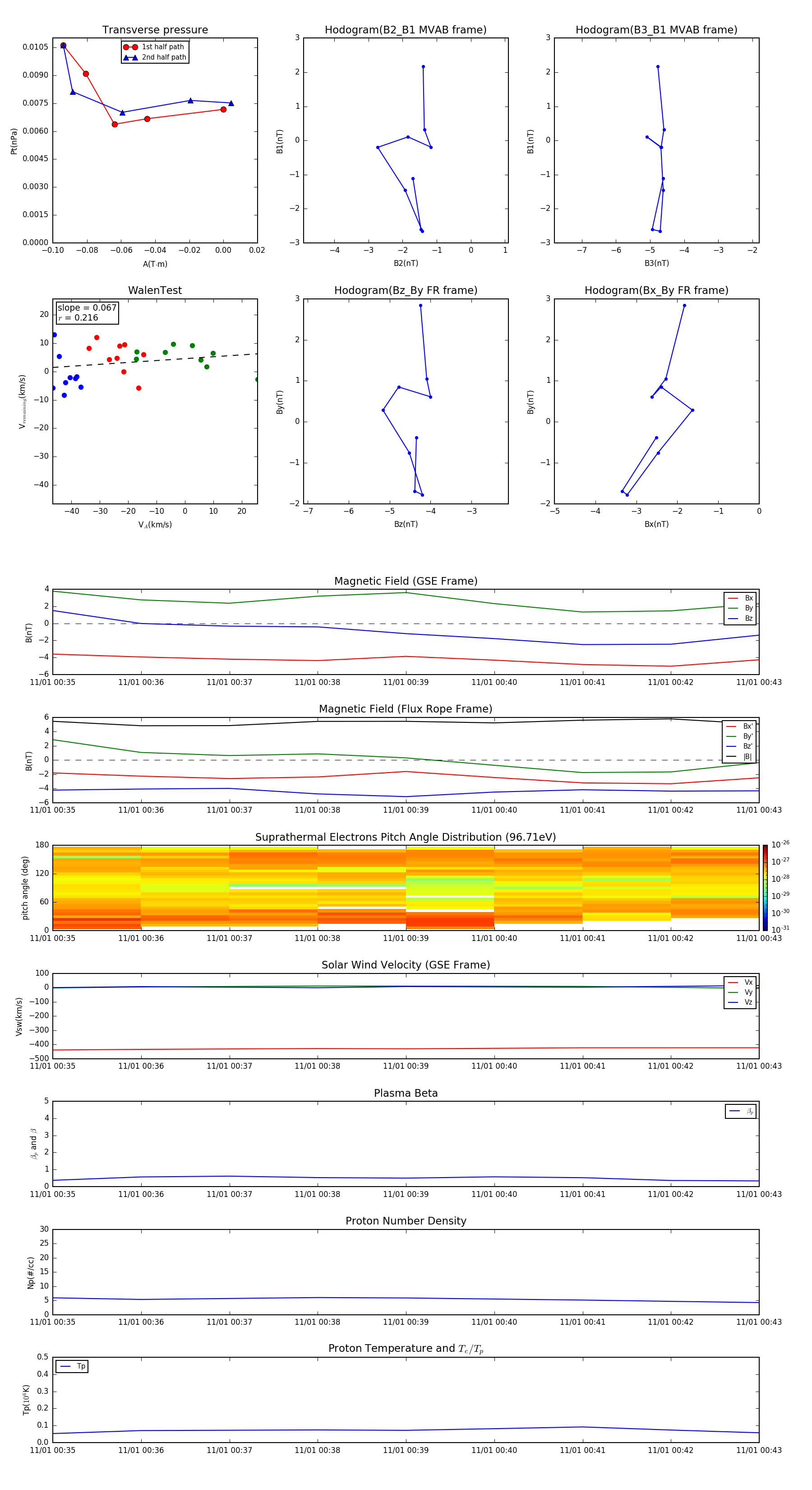
Flux Rope in 2002

Flux Rope Event 2002-11-01 00:35 ~ 2002-11-01 00:43 (9 minutes)


plot