HOME   LIST
‹–   –›

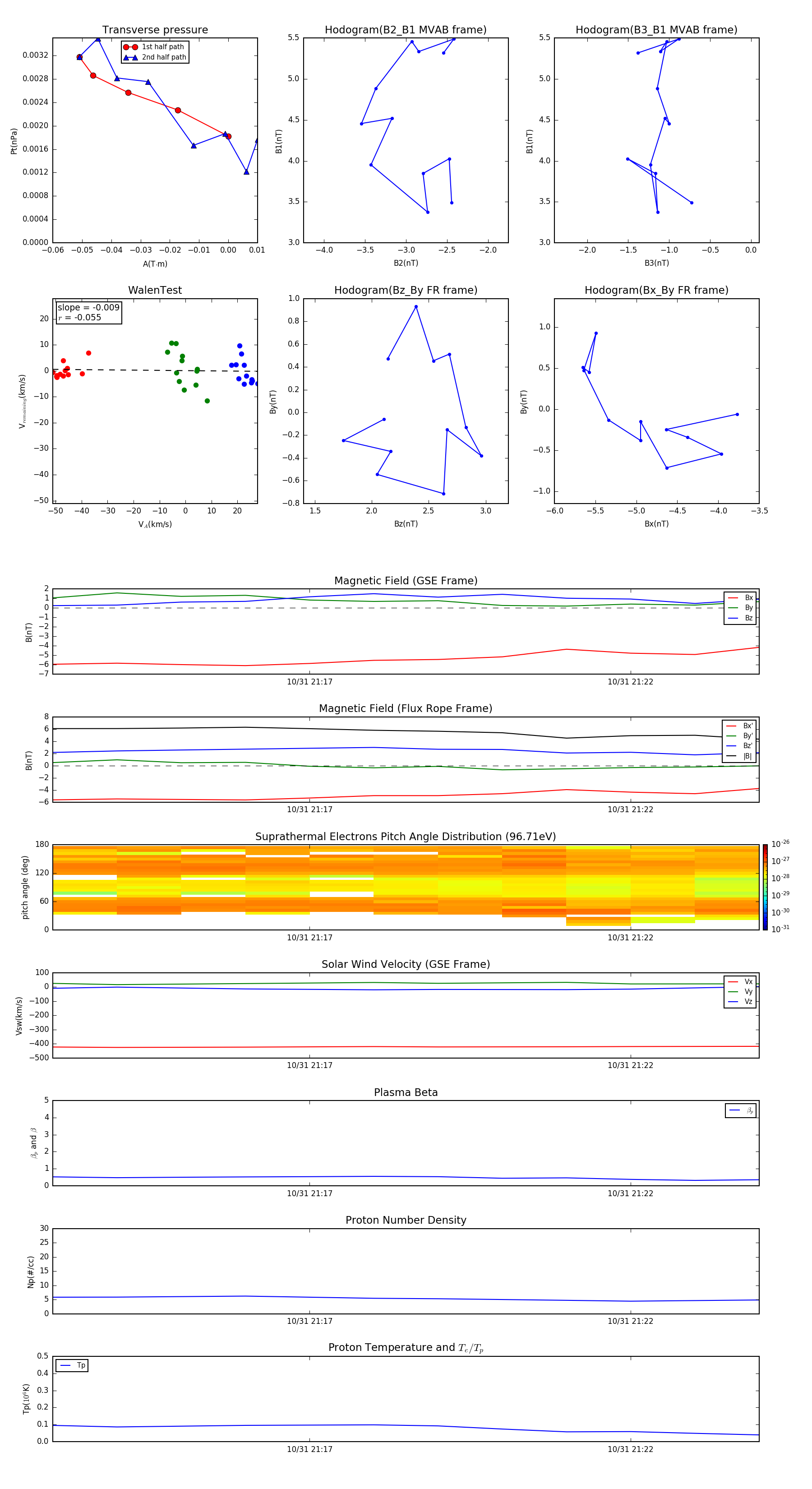
Flux Rope in 2002

Flux Rope Event 2002-10-31 21:13 ~ 2002-10-31 21:24 (12 minutes)


plot