HOME   LIST
‹–   –›

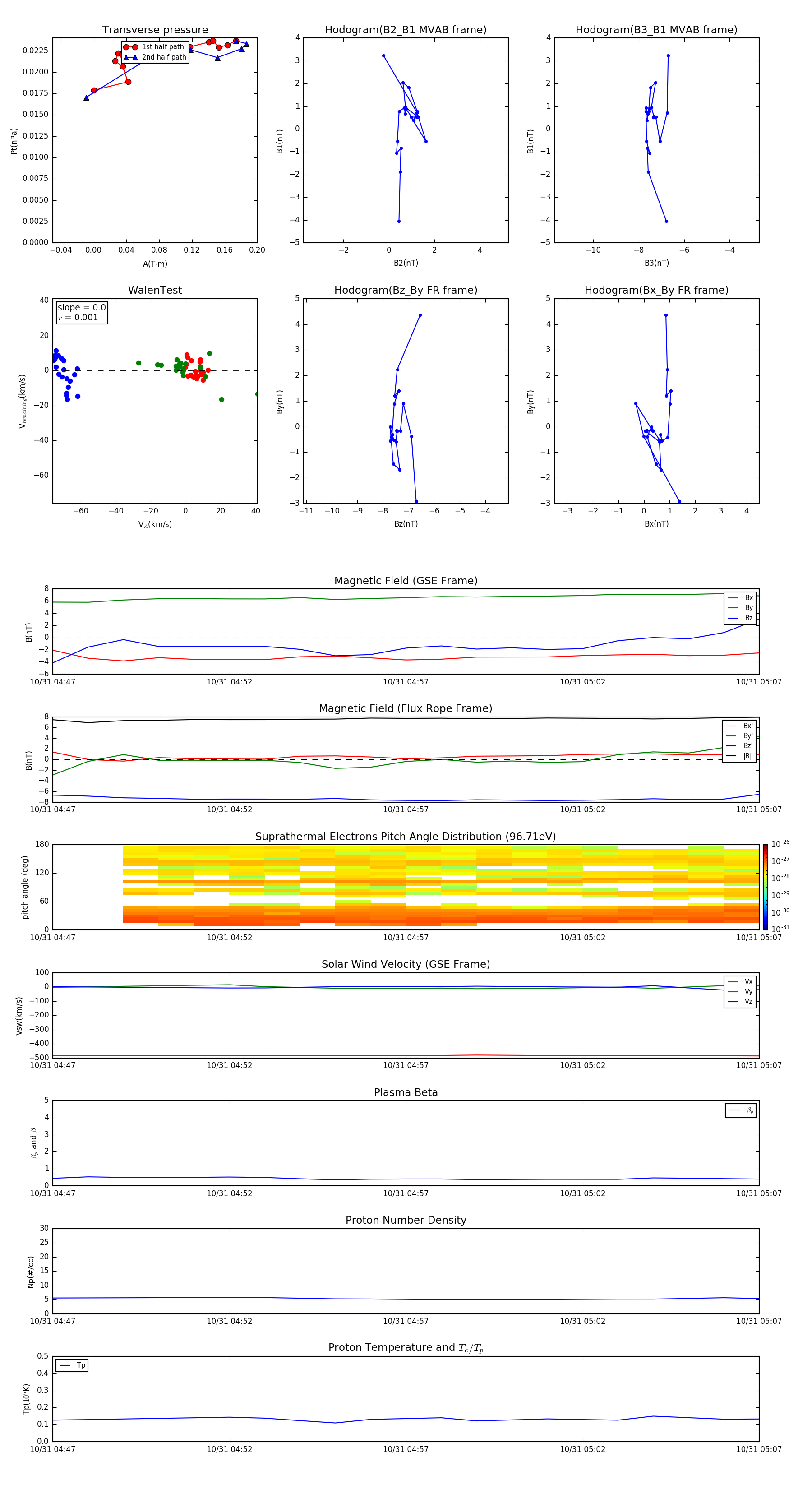
Flux Rope in 2002

Flux Rope Event 2002-10-31 04:47 ~ 2002-10-31 05:07 (21 minutes)


plot