HOME   LIST
‹–   –›

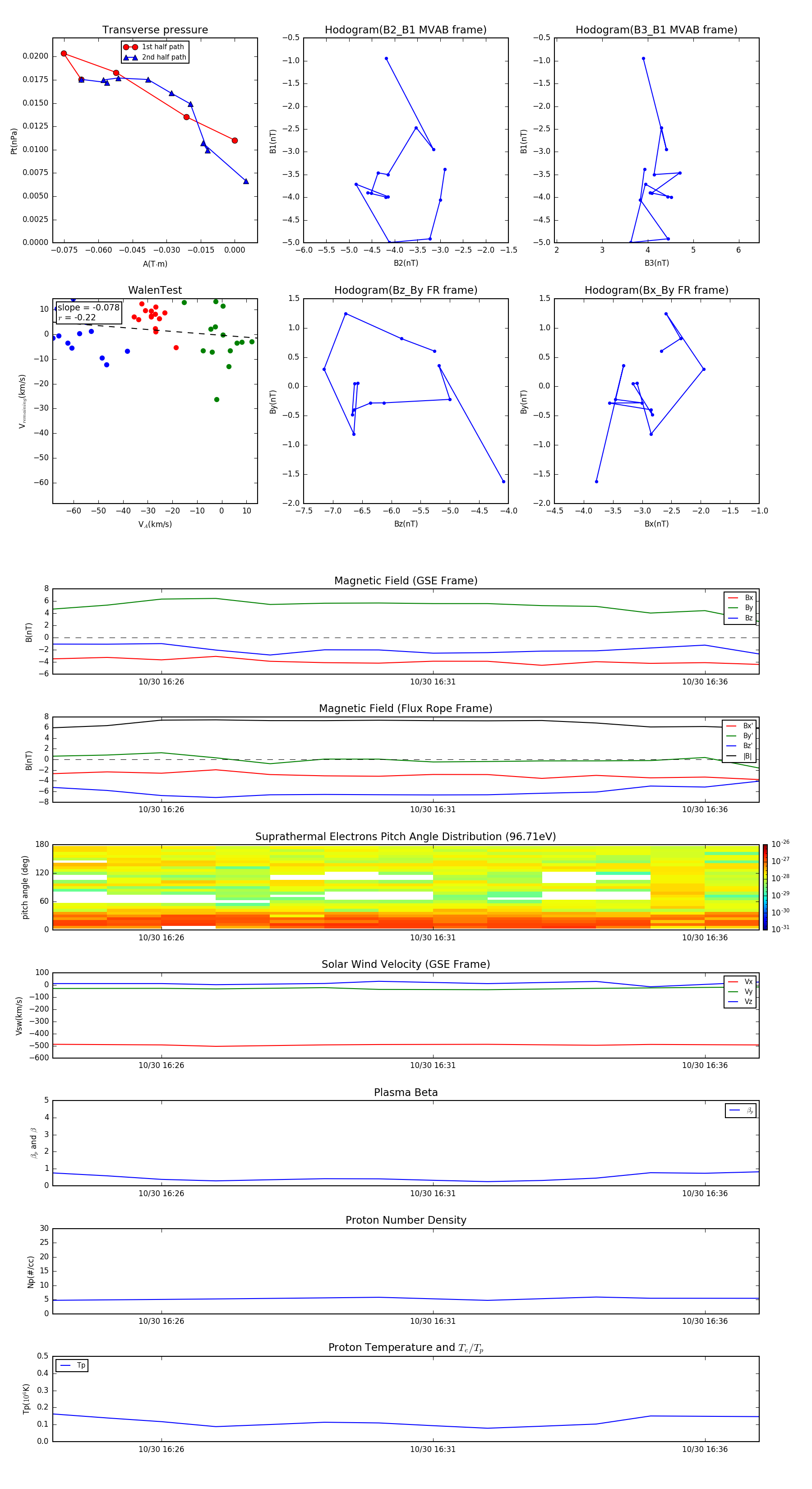
Flux Rope in 2002

Flux Rope Event 2002-10-30 16:24 ~ 2002-10-30 16:37 (14 minutes)


plot