HOME   LIST
‹–   –›

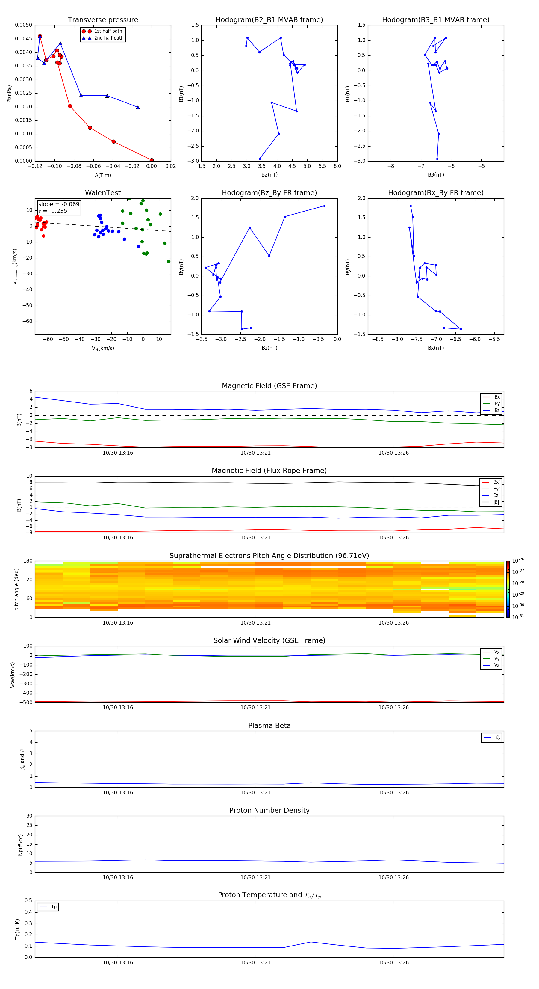
Flux Rope in 2002

Flux Rope Event 2002-10-30 13:13 ~ 2002-10-30 13:30 (18 minutes)


plot