HOME   LIST
‹–   –›

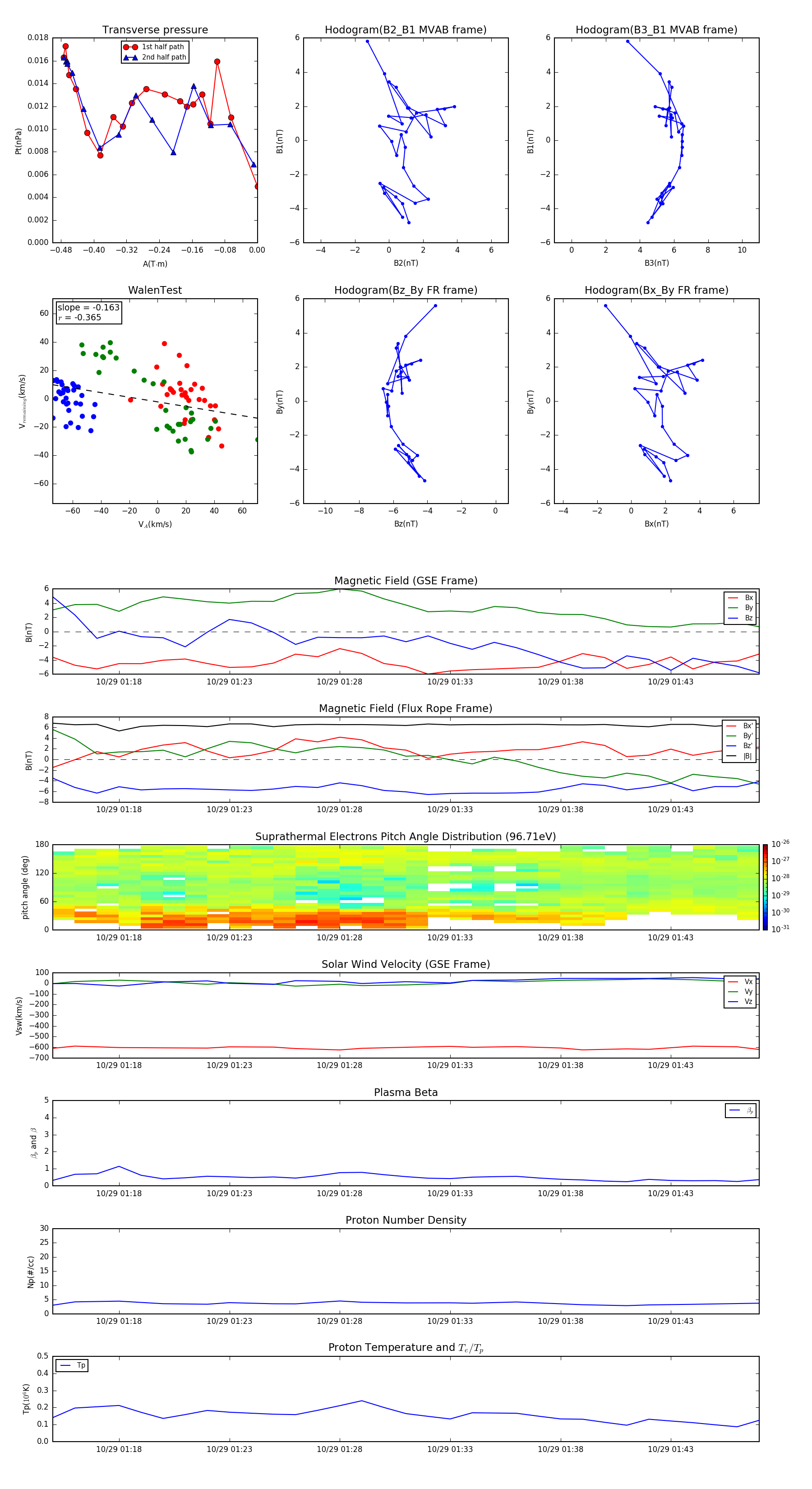
Flux Rope in 2002

Flux Rope Event 2002-10-29 01:15 ~ 2002-10-29 01:47 (33 minutes)


plot