HOME   LIST
‹–   –›

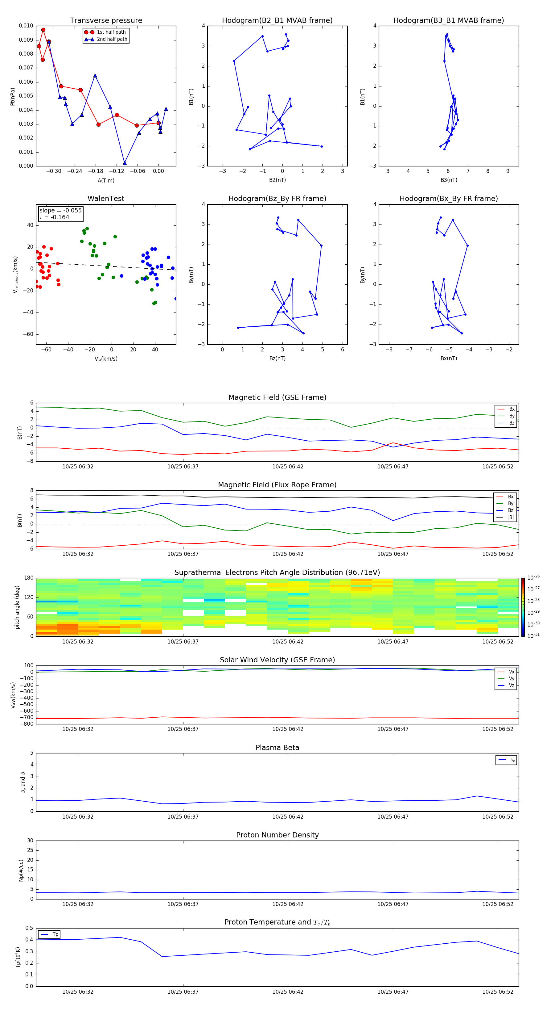
Flux Rope in 2002

Flux Rope Event 2002-10-25 06:30 ~ 2002-10-25 06:53 (24 minutes)


plot