HOME   LIST
‹–   –›

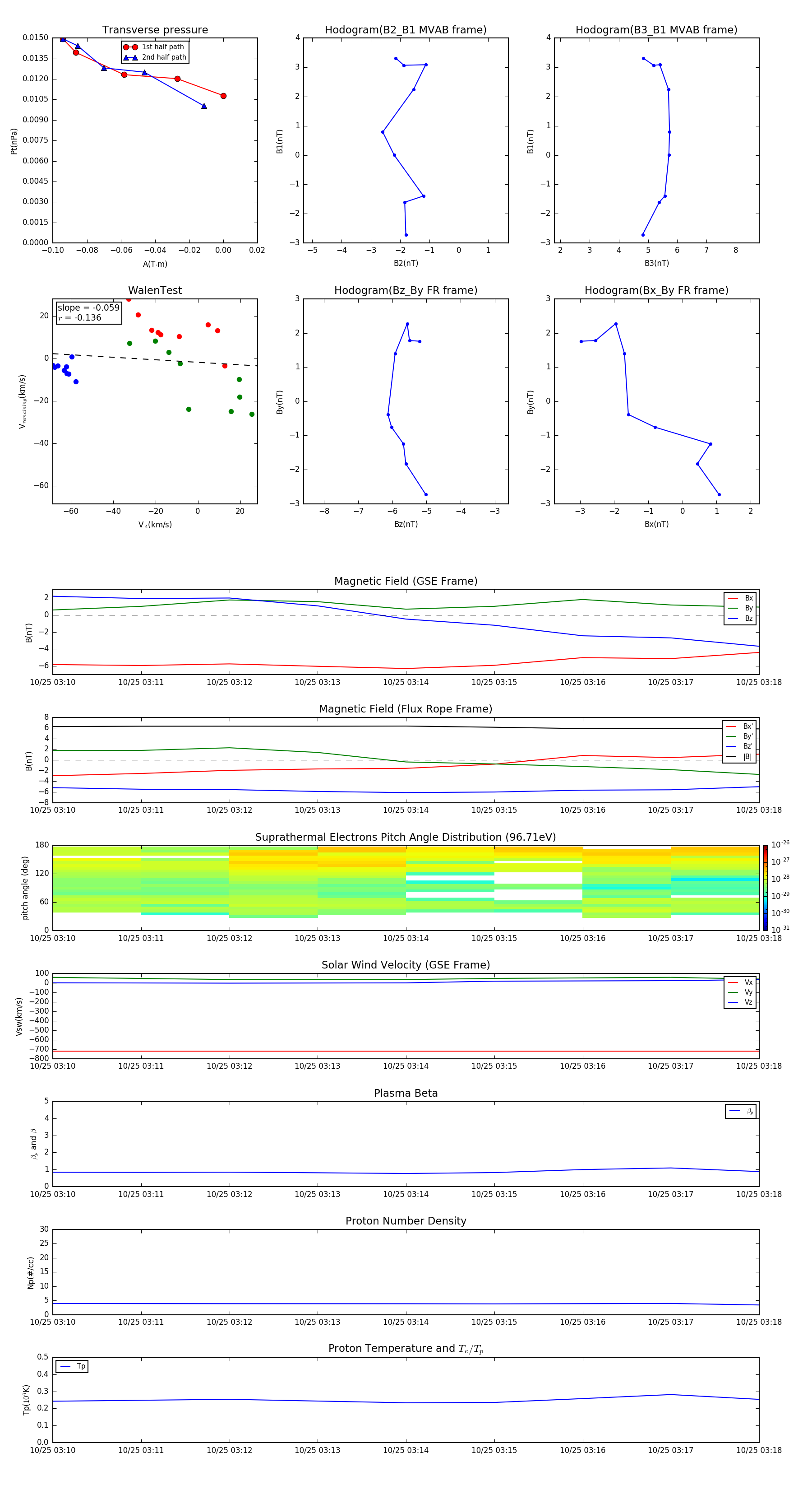
Flux Rope in 2002

Flux Rope Event 2002-10-25 03:10 ~ 2002-10-25 03:18 (9 minutes)


plot